你好。
我一直在为这款 LM3478设计而挣扎。 我有一个 LiPO 电池(3.7 V 至4.3V),需要将其升至12V,以实现12V 压电蜂鸣器(50mA)。
Webench 已为此配置:VIN = 3.5-4.3V,VOUT = 12V,IOUT 为0.2A。
启动(而不是模拟的4毫秒)可能需要4-5秒的时间。 通过这种设计,我获得的最大电流为75mA 至100mA (取决于 MOSFET 的温度)。
这显然不足以覆盖12V 压电蜂鸣器所需的初始电流。 电压将降至 VIN (arround 4V),MOSFET 将加热。
WebBench:

(无法让 WebBench 具有类似配置->必须扫描它)
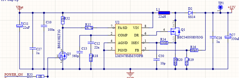
海拔:

一些关键组件:
电感器: Würth 744054220 22uH 1.5A
MOSFET:BSC340N08NS3 (80V/23A)
肖特基二极管:Vishay SS14-E3 (VF <= 0.5V)
RSens:Vishay WSL2512R0600FEA (2512 / 1W)
如果助力 器正在工作(手动增加0 - 75mA 之间),则切换频率为约550kHz,因此 RFA 与 BSS138一起工作正常。
如果我将 VBAT 提高到4.5V,我可以拉得更多电流(在故障前高达250mA),但这实际上不是 LiPO 细胞的一个选项。
有什么暗示或提示可能出什么问题?
非常感谢。