This thread has been locked.

If you have a related question, please click the "Ask a related question" button in the top right corner. The newly created question will be automatically linked to this question.

[参考译文] BQ2.5895万:设计问题

Guru**** 2589275 points


请注意,本文内容源自机器翻译,可能存在语法或其它翻译错误,仅供参考。如需获取准确内容,请参阅链接中的英语原文或自行翻译。

https://e2e.ti.com/support/power-management-group/power-management/f/power-management-forum/577322/bq25895-design-question

部件号:BQ2.5895万
在“线程”中讨论的其他部件: BQ2.5985万,, BQ2.5896万TPS6.3万

你(们)好

我正在设计一个使用电池和外部电源运行的系统。 意味着当外部电源可用时,我想使用它,当它不可用时,我想使用电池电源。 在搜索时,我发现BQ2.5895万RTWR是最适合我的应用程序的部件,但有如下问题,您能帮我找到答案吗,以便我设计我的系统吗?

我的适配器电压为:12V,5A或12V,2A

我的系统在5V和3.3V (使用直流-直流降压转换器)上运行

电池:1100mAh至4000mAh的3.0 -4.2V单节锂聚合物电池。

所需主机接口:仅限I2C。

问题:

1)我的主机I2C电压电平是3.3V,I2C能否在这些电压下工作

2)如果我不想使用外部直流-直流转换器并使用内部/ IC 的5V,3.1A输出,我如何在何时执行该操作  

2a)仅连接My Adpter In Put,未连接电池

2b)仅连接了电池,没有Apter输入

2c)适配器和电池均已连接。

3)我不想使用USB电源,所以我应该在哪里连接IC的D+和D-

4)如果我不使用DSEL,INT,STAT,Ilim,我应该连接它。

5)我总是想使用"升压"模式,然后在哪里必须连接OTG?

6)对于CE引脚,我必须使用电阻器连接至GND,以始终启用芯片,正确吗?

7)我能否在I2C上获得电池充电状态,电池故障等? 因为我只有主机控制器中的I2C,我可以使用它进行通信。

8) PMID是蓄电池的升压输出,还是它也可以从适配器输入降压?

9)我没有热电阻,那么我必须在哪里连接REGN,TS和QON_N引脚?

10)我不使用SB输入,不想/不能 使用必须连接PMID引脚的Boost模式?

11)如果我将系统3.5V至4.5V连接至TPS6.1235万,并将TPS6.1235万的使能引脚连接至这些用于5V输出转换的电源,TPS6.1235万是否能够工作?

12) IC将始终在电感器(通过CAP连接到SW和BTST)后为我提供输出,如果仅连接了适配器/仅连接了电池/同时连接了电池+适配器?

  • 请注意,本文内容源自机器翻译,可能存在语法或其它翻译错误,仅供参考。如需获取准确内容,请参阅链接中的英语原文或自行翻译。
    您好Krunal:

    关于:
    1) I2C可在3.3V上拉时工作。

    2)当没有可用的输入电源且蓄电池为降压转换器(作为升压转换器反向运行)提供电源时,5伏输出来自PMID针脚。 SYS输出等于以下内容:
    2a)仅连接了My Adpter In Put,未连接电池-4.2V

    2b)仅连接了蓄电池,没有Apter输入—蓄电池电压

    2c)适配器和电池均已连接。 -MINSYS (用户选择的电压为3.0V至3.7V)遵循高达4.2V的电池电压

    3)短D+= D-如果不使用USB电源。 这会将最大输入电流限制夹紧到由Ilim电阻器设置的值。

    4) DSEL,INT和STAT可以保持浮动。 IRIM可以短接到GND,以将输入电流限制为默认的IINDPM寄存器值,或者您可以使用电阻器在启动时将输入电流限制钳制为较低的值,直到I2C通信可用。 I2C通信可用后,您可以通过I2C禁用Ilim引脚。

    5)在断开输入电源时(即 VPMID=5V),OTG需要捆绑在较高的位置,OTG I2C寄存器位需要是一个。

    6) CE引脚= GND可在输入电源可用时启用降压转换器。

    7)电池充电状态和各种故障寄存器通过I2C提供。

    8)如果未提供输入源,并且根据上述5启用OTG,则V (PMID)= 5V。 当输入源应用于VBUS时,V (PMID)= V (总线)-输入电流* RdsonQ1,换言之,降压输出仅在SYS。

    9)如果未使用,则需要使用电阻分压器将V (TS)设置为大约1/2 V (REGN)。 QON可以保持浮动。

    10)如果未使用升压模式,PMID仍需要最小10uF电容。

    11) TPS6.1235万可以提供略大于4A的最小输入电压为3.5V。

    12)见对问题2的答复。
  • 请注意,本文内容源自机器翻译,可能存在语法或其它翻译错误,仅供参考。如需获取准确内容,请参阅链接中的英语原文或自行翻译。

    尊敬的Jeff

    感谢您的快速回答,下面还有几个问题

    1)那么当我的适配器和电池都连接时,升压模式针脚(PMID)的输出将是什么? 它将是SYS电压,正确吗? 如果在连接电池和适配器时是SYS Voltage @ PMID,我如何停止产生? 可以通过I2C在通电/适配器连接时进行配置PMID上没有输出?  我们不想在连接适配器时使用PMID输出,而想在电源为仅电池时使用PMID (5V),没有连接适配器。  (我们在其它板上有单独的直流-直流转换器,可将适配器的12V转换为5V)。

    2)升压模式仅在电池已连接且OTG针脚连接到PMID针脚时才工作,并为我提供5V,3.1A的电压。 正确吗?

    3)如果第2点正确,我不需要TPS6.1235万,因为PMID引脚上有5V电压,我可以在我的系统中使用来更正? PMID将使用3-4.2V的电池,为我提供5V,3.1A的电压,我可以限制3.1A的电流吗?如果是,如何限制?

    4)如果我不使用SW,SYS和BTST引脚,因为PMID提供了足够的输出,可以在我必须连接它们的系统中使用?

    5)我能检测到适配器是否插入或不使用I2C吗?

    6)连接适配器时,是否可以关闭PMID输出?

    7)如果上述情况1,2,3,5,6正确或可能,我的系统将按如下方式工作

    7A)如果适配器和电池都已连接,则只能为电池充电。 因为我不会使用SYS并将关闭PMID输出,所以BQ2.5895万没有输出(我们在其他板上有单独的DC-DC转换器,可将适配器的12V转换为5V)

    7b)如果只连接了蓄电池,BQ2.5895万将为所有蓄电池工作电压(我们完全需要)生成5V电压

    7c)如果仅连接了适配器,则BQ2.5985万将不会输出,系统将在其他将适配器的12V至5V转换器板上的单个直流-直流转换器上工作)

    如果上述情况不可行,如果我将SYS连接到TPS6.1235万的使能引脚,它是否工作?

  • 请注意,本文内容源自机器翻译,可能存在语法或其它翻译错误,仅供参考。如需获取准确内容,请参阅链接中的英语原文或自行翻译。

    关于1,在适配器和蓄电池均已连接的情况下,V (PMID)~= V (适配器)。  只有 在未连接适配器且IC在OTG升压模式下运行时,PMID才会提供一个调节的5V电压。  VBUS和PMID之间只有FET。  移除VBUS后,该FET将关闭。

    关于2,是的。

    关于3,如果在未连接蓄电池且未连接适配器时仅需要5伏电压,则不需要升压转换器。  充电器将增压模式下的PMID输出电流限制为3.1A。

    对于4,SW,SYS和BTST是必需的引脚,需要数据表应用原理图中的组件,以便充电器在降压模式和升压模式下工作。

    关于5,有一个电源正常的I2C位REG0x0B位2。

    关于7a -在充电模式下不能关闭PMID输出电压 ,但您可以通过 将IC置于HiZ模式并关闭BATFET来关闭SYS输出,这两个都是I2C选项。

    对于7b,这是可能的,因为PMID引脚提供5V电压。

    对于7c,您可以使用I2C 位将充电器置于HiZ模式,以便 将静态电流降至最低。

    V(SYS)= MINSYS或电池电压的较高值,应能够驱动TPS6.1235万。

  • 请注意,本文内容源自机器翻译,可能存在语法或其它翻译错误,仅供参考。如需获取准确内容,请参阅链接中的英语原文或自行翻译。
    尊敬的Jeff

    感谢您的回复

    简而言之,

    1)当我连接适配器和电池并检查PMID引脚上的输出时,它将与适配器电压相同,正确吗?

    2)但在数据表的功能方框图(第15页)中,有具有门控的RBFET,当适配器和电池都连接时,我们是否可以控制门在PMID处停止输出?

    如果以上不正确,则可能会损坏在5伏电压下工作并在PMID针脚处连接的任何系统。 应该有一些方法来解决这个问题。

    3)如果只连接了蓄电池,PMID将为我提供5V,3.1A的正确电压?

    4)如果仅连接了适配器,PMID将为12伏,正确吗?

    那么我不能对我的系统使用PMID,因为当适配器和电池同时连接或仅连接适配器时,它会损坏我的系统。

    还请告诉我BQ2.5895万和BQ2.5895万M之间有什么区别?

    我的要求是,当仅连接电池时,我应该从充电器IC获得5V (第一优先)或电池电压(在这种情况下,我们将使用外部直流-直流转换器-第二优先)。如果适配器和电池都连接,则只能为电池充电。 如果仅连接了适配器,则IC将不会有任何输出。

    请为上述配置建议备用部件。
  • 请注意,本文内容源自机器翻译,可能存在语法或其它翻译错误,仅供参考。如需获取准确内容,请参阅链接中的英语原文或自行翻译。
    您好,Krunal:

    关于1,是的。

    关于2,RBFET栅极控制不受用户I2C接口控制。 当OTG激活时,它会自动关闭。

    对于3,在移除VBUS后的短暂延迟(~30ms)后是。

    关于4,是的。

    bq2.5895万M将电池调节为4.35V而不是4.2V,并提供用户I2C控制D+/D-电平。

    您将需要一个多IC解决方案。 最简单的是适配器->降压转换器->系统和充电器,它使用的降压处理输出电压,而没有输入电压,并且使用的充电器使OTG升压回其输入(VBUS),而不是PMID,如bq2.5896万。 这假定您的系统可以处理升压启动前的延迟,这可能导致5V电压下降。 如果没有,则您还需要添加升压转换器。 另一种选择是使用降压-升压(如TPS6.3万系列)来提供5V电压,同时将适配器和电池与降压-升压的输入并行连接。 您将需要一个从电池到适配器的反向阻塞理想二极管,以防止损坏电池。
  • 请注意,本文内容源自机器翻译,可能存在语法或其它翻译错误,仅供参考。如需获取准确内容,请参阅链接中的英语原文或自行翻译。

    尊敬的Jeff

    感谢您的回复

    在这种情况下,我将使用常用的TPS6.1235万 ,并将SYS连接到其输入端并启用引脚。

    因此,我的系统将如下所示

    1)如果外部电源和蓄电池都已连接 ,它将为蓄电池充电并提供4.2V或? 在SYS Pin上。

    2)如果仅连接了蓄电池,则它将提供4.2V或? 在SYS销上

    3)如果仅连接了适配器,它将提供4.2V或?

    现在,如果我不使用PMID和OTG功能,我必须在其中连接这些针脚?

    谢谢

    Krunal Shah

  • 请注意,本文内容源自机器翻译,可能存在语法或其它翻译错误,仅供参考。如需获取准确内容,请参阅链接中的英语原文或自行翻译。

    Krunal,

    要将? 以上地址:

    1.充电时(外部电源和电池),V(SYS)= VMINSYS电压的较高值或V(BAT),其中VMINSYS是I2C,可从3.0V到3.7V选择

    2.如果仅连接蓄电池,则V (SYS)= V (BAT)

    3.如果只连接了适配器,V(SYS)= VMINSYS。

    PMID保持未连接,但至少需要10uF电容。

    OTG应该绑定在低电平位置以禁用OTG模式。

  • 请注意,本文内容源自机器翻译,可能存在语法或其它翻译错误,仅供参考。如需获取准确内容,请参阅链接中的英语原文或自行翻译。

    尊敬的Jeff

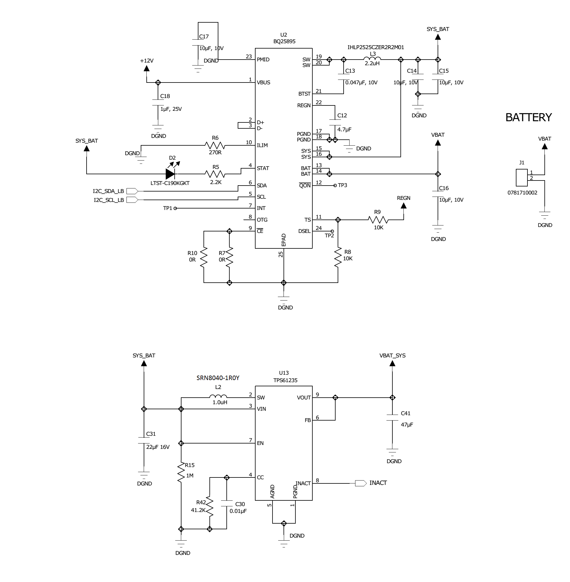
    非常感谢您的回答。 最后,我们使用BQ2.5895万和TPS6.1235万设计了系统。

    我随附了我们的示意图快照供您查看。 在我们开始PCB设计之前,您能否告知我们是否需要进一步的更改?

    这里有一个问题,SW引脚的最大电流是多少?

    谢谢

    Krunal Shah

  • 请注意,本文内容源自机器翻译,可能存在语法或其它翻译错误,仅供参考。如需获取准确内容,请参阅链接中的英语原文或自行翻译。
    尊敬的Jeff

    请您验证我发送的示意图,并告诉我您的意见,这对我继续前进非常有帮助。

    谢谢
    Krunal Shah
  • 请注意,本文内容源自机器翻译,可能存在语法或其它翻译错误,仅供参考。如需获取准确内容,请参阅链接中的英语原文或自行翻译。

    Krunal,

    奇数。  我昨天查看了它,认为我点击了"发送",但可能没有。  充电器原理图看起来不错,但OTG除外,如果不使用OTG模式,我建议您接地。

    我不支持升压转换器,因此我建议您重新发布到DC/DC转换器论坛。

  • 请注意,本文内容源自机器翻译,可能存在语法或其它翻译错误,仅供参考。如需获取准确内容,请参阅链接中的英语原文或自行翻译。
    尊敬的Jeff

    感谢您的回复,我错误地将R10连接到CE针脚,而不是OTG针脚,我已经更正了它。 我们已开始PCB设计,如果在PCB组装后需要任何帮助,我们会通知您。

    再次感谢您的支持。

    此致
    Krunal Shah