大家好、团队、
我收到了客户的问题。
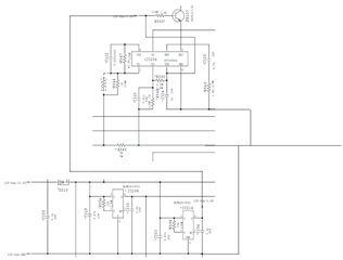
我听说 LS 引脚上的电压变化、您知道原因并如何解决?
电路图如下

输出电流= 20.8A 时、电压将介于2.439V 和2.852V 之间。
1kΩ 值为20.8A x 3mΩ x 40.2kΩ μ V/μ s + 1kΩ μ V/(1kΩ μ s + 2.2MΩ μ s) x 5V = 2.511V、但实际结果略高。
检测电阻也很小、使得实际的数值测量很困难、我们不知道原因。
每个元件的误差为 R546、R547、R548、R590、R545±1%、VDD=5V±1%。
如果您需要任何其他信息、请告诉我。
此致、
Masa
