This thread has been locked.

If you have a related question, please click the "Ask a related question" button in the top right corner. The newly created question will be automatically linked to this question.

[参考译文] TPS22954:使用 TPS22953作为替代产品

Guru**** 2504195 points
Other Parts Discussed in Thread: TPS22954, TPS22953

请注意,本文内容源自机器翻译,可能存在语法或其它翻译错误,仅供参考。如需获取准确内容,请参阅链接中的英语原文或自行翻译。

https://e2e.ti.com/support/power-management-group/power-management/f/power-management-forum/1113942/tps22954-using-tps22953-as-replacement

器件型号:TPS22954
主题中讨论的其他器件: TPS22953

大家好、

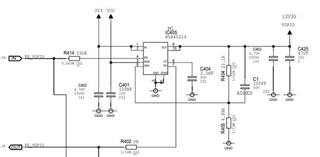
我有一位客户在使用我们的 TPS22954、他们询问是否可以使用 TPS22953作为替代产品、为他们的生产提供多种选择。 以下是我们 TPS22954的客户原理图:

他们使用 TPS22954进行设计、以打开/关闭3.3V 电源轨。 它们了解 TPS22954具有快速输出放电功能、TPS22953在禁用时具有反向电流阻断功能的两个器件之间的差异。

如果他们希望 将两个 TI 器件用于自己的设计、他们希望检查 这是否可行 、如果他们要在设计中使用 TPS22953、他们需要考虑哪些因素?  

谢谢!  

BR、

Alfred  

  • 请注意,本文内容源自机器翻译,可能存在语法或其它翻译错误,仅供参考。如需获取准确内容,请参阅链接中的英语原文或自行翻译。

    您好 Alfred、

    从 TPS22954到 TPS22953、最大的影响是 QOD 丢失。 除此之外、如果反向电流不是问题、则可以互换使用它们也不会有问题。 在布局中、如果您担心在使用 TPS22953时器件被禁用时没有放电路径、则可以在输出侧的外部添加一个电阻器接地、并保持未组装状态。

    此致、

    Kalin Burnside

  • 请注意,本文内容源自机器翻译,可能存在语法或其它翻译错误,仅供参考。如需获取准确内容,请参阅链接中的英语原文或自行翻译。

    您好、Kalin、

    感谢您的反馈! 对此表示赞赏。 将告知客户并告知您他们是否有任何其他问题。

    谢谢!

    BR、

    Alfred