请注意,本文内容源自机器翻译,可能存在语法或其它翻译错误,仅供参考。如需获取准确内容,请参阅链接中的英语原文或自行翻译。
器件型号:TLVM13630 主题中讨论的其他器件: TPSM63603
大家好、
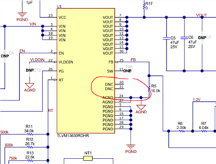
我正在查看 有关 DNC 引脚20和21的 TLVM13630数据表、并发现了相互矛盾的信息。
在表5-1引脚功能中、规定 DNC 应隔离、不应连接任何元件。

但是、第34页的布局示例显示了这些引脚彼此连接。

我还检查了 EVM、发现这些引脚具有看起来连接到电阻器(R16?)的通孔 但是、电路板底部的 R16不在原理图和 BOM 上



您能否解释一下数据表上的布局示例和 EVM 布局与引脚功能相矛盾的原因? 将这些引脚相互连接的目的是什么? 如果我创建一个新设计、我应该将这些引脚保持隔离、还是应该根据布局示例和 EVM 将它们相互连接?
我希望您能澄清一下。
此致、
Marvin