This thread has been locked.

If you have a related question, please click the "Ask a related question" button in the top right corner. The newly created question will be automatically linked to this question.

[参考译文] TPS40210:栅极无信号问题

Guru**** 2531950 points
Other Parts Discussed in Thread: PMP30524

请注意,本文内容源自机器翻译,可能存在语法或其它翻译错误,仅供参考。如需获取准确内容,请参阅链接中的英语原文或自行翻译。

https://e2e.ti.com/support/power-management-group/power-management/f/power-management-forum/1103704/tps40210-gate-no-signal-issue

器件型号:TPS40210
主题中讨论的其他器件:PMP30524

您好、先生、

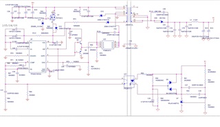
我们是否可以知道该原理图有任何问题? 由于栅极引脚没有 PWM 信号输出、

 此原理图中最可能出现的问题是什么? 我们可以向您学习吗? 谢谢。

  • 请注意,本文内容源自机器翻译,可能存在语法或其它翻译错误,仅供参考。如需获取准确内容,请参阅链接中的英语原文或自行翻译。

    嗨、Tommy、

    感谢您的联系。
    如果我理解正确、栅极驱动器引脚 GDRV 上的信号 始终保持低电平、对吧?

    在查看原理图时、我注意到输出端有一个补偿网络和一个到反馈引脚的连接、这也用于补偿。 通常、当应用外部补偿时、反馈引脚 FB 接地、因此调节环路不会补偿两次。
    因此、可能需要测量反馈引脚 FB 和软启动引脚 SS、以查看错误源是否源于此处。

    另一种可能是器件进入过流保护、这也会关断器件。

    是否可以在上述引脚上进行测量并检查电流?
    如果 您找不到 问题的根源或有其他问题、请告诉我。

    此致、
    Niklas

  • 请注意,本文内容源自机器翻译,可能存在语法或其它翻译错误,仅供参考。如需获取准确内容,请参阅链接中的英语原文或自行翻译。

    您好 Niklas、

    感谢您的回复。

    是~ GDRV 信号始终为低电平、

    您是这么说的 PMP30524参考补偿设计?

    e2e.ti.com/.../pmp30524.pdf

  • 请注意,本文内容源自机器翻译,可能存在语法或其它翻译错误,仅供参考。如需获取准确内容,请参阅链接中的英语原文或自行翻译。

    嗨、Tommy、

    是的、参考设计是一个很好的示例、因为它们已经过测试和验证。
    但我看到 PMP30524设计显示了一个同时使用 FB 和 COMP 引脚的补偿网络、因此 FB 引脚毕竟可能不是误差的来源。

    不过、是否可以测量反馈 FB 引脚和软启动 SS 引脚上的电压?
    此外、当 ISNS 引脚上的信号过高(通常为150mV 或更高)时、该器件会进入过流保护、因此在此引脚上进行测量也可能提供进一步的见解。

    此致、
    Niklas

  • 请注意,本文内容源自机器翻译,可能存在语法或其它翻译错误,仅供参考。如需获取准确内容,请参阅链接中的英语原文或自行翻译。

    您好 Niklas、

    好的、我们将测量 ISNS 引脚是否高于150mV~180mv 或更高、

    如果有任何问题、我们是否仍能向您学习?

  • 请注意,本文内容源自机器翻译,可能存在语法或其它翻译错误,仅供参考。如需获取准确内容,请参阅链接中的英语原文或自行翻译。

    嗨、Tommy、

    感谢您的反馈和测量。
    我期待着结果。

    如果您有任何问题、请随时告诉我。

    此致、
    Niklas

  • 请注意,本文内容源自机器翻译,可能存在语法或其它翻译错误,仅供参考。如需获取准确内容,请参阅链接中的英语原文或自行翻译。

    嗨、Tommy、

    我希望您在发现电路问题方面取得进展。
    因为已经两周了、我现在将关闭此主题。
    如果您无法解决问题并需要其他帮助、请在下面回复以重新打开主题帖。
    否则、请随时单击"Resolved"(已解决)按钮。

    此致、
    Niklas