This thread has been locked.

If you have a related question, please click the "Ask a related question" button in the top right corner. The newly created question will be automatically linked to this question.

[参考译文] UCC21732-Q1:栅极驱动器选择

Guru**** 2380860 points
Other Parts Discussed in Thread: UCC21732, UCC21750
请注意,本文内容源自机器翻译,可能存在语法或其它翻译错误,仅供参考。如需获取准确内容,请参阅链接中的英语原文或自行翻译。

https://e2e.ti.com/support/power-management-group/power-management/f/power-management-forum/1104296/ucc21732-q1-gate-driver-selection

器件型号:UCC21732-Q1
主题中讨论的其他器件:UCC21732UCC21750

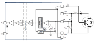
这以栅极驱动器控制器 IC UCC21732为基准 。

 在短路或过流保护的情况下、IC 采用了一种现代方法、其中提供了可配置为检测不利 SC 情况的 OC 引脚。 但是,由于 MOSFET 中没有 SenseFET 配置,此功能无法与选定的 SiC MOSFET 配合使用。 剩下的其他选项是 DESAT分流电阻器方法。

 对于分流电阻器、存在高功率损耗、低噪声容差、寄生电感和非电隔离等明显限制。 因此、在这种限制条件下、唯一可用的选项是 DESAT 保护。 但是、对于所选的控制器 IC (UCC21732)、配置不是直接的、因为为 CBLK 充电的电流源不是来自 IC、因此必须配置外部源。

 下图简要介绍了 DESAT 配置。 如果您能够提供有关各种电阻器计算的见解、那将会很好、因为栅极驱动器和过流保护的使用对于我们的应用至关重要。

另一方面、所选控制器系列具有其他具有专用 DESAT 配置的 IC (UCC21750)。 但是、将在2级关断和软关断功能之间进行权衡。

因此、应选择哪个器件型号来提供 DESAT 保护、因为另一个器件具有2级关断功能。

此外 、还会对 UCC21750的正常 DESAT 配置执行计算。 但是、跳闸的内部基准电压为9V、短路时的 VDS 为1.5V。因此、电压阈值只能通过取较高的 RDESAT 值来设置、并且至少4个二极管串联。 这是可行的方法吗? 此外、消隐时间为1.8us。 这种 tBLK 是否更多地用于 SiC 保护?

请提供有关上述各点的见解。

  • 请注意,本文内容源自机器翻译,可能存在语法或其它翻译错误,仅供参考。如需获取准确内容,请参阅链接中的英语原文或自行翻译。

    尊敬的 Ravi:  

    要使用您提供的配置将 OC 引脚用作 DESAT 引脚、您可以根据所需的 VCE 检测阈值计算电阻器值。  

    在正常运行期间、V1 = VCE + Vdhv + VZ、且 VOC = V1 *R2/(R1+R2)。 VOC 应低于0.7V。  

    在短路事件期间、电流为 Cblk 充电、从而导致 VOC 上升到高于0.7V 阈值。 电容器充电所需的时间等于-(R1+R2)/(R1+R2+R3)* R3 * Cblk * ln (1 -(R1+R2+R3)/R3 * VoC/VDD)

    因此、OC 引脚也可用作 DESAT。 如果您选择使用此方法并希望使用两级关断、我建议使用 UCC21732。  

    [~ userid="520380" URL"μ C/support/power-management-group/power-management/f/power-management-forum/1104296/ucc21732-Q1-gate-driver-selection"]因此、电压阈值只能通过取较高值的 RDESAT 来设置、至少4个二极管是串联的。 这是可行的方法吗?[/引述]

    如果要对去饱和阈值进行更大的调整、可以考虑使用齐纳二极管(如上图所示)、而不是串联多个二极管。 这两种方法都是可行的。  

    [~ userid="520380" URL"/support/power-management-group/power-management/f/power-management-forum/1104296/ucc21732-Q1-gate-driver-selection"]此外、消隐时间为1.8us。 这种 tBLK 是否更适合 SiC 保护?[/quot]

    消隐时间是用于将电容器充电至 DESAT 阈值的时间。 它将提供一些抗噪性能、但对于 SiC MOSFET 而言、过长的消隐时间并不合适、因为它本质上意味着短路事件与软关断或两级关断之间的持续时间更长。 您还可以增大 DESAT 充电电流以缩短消隐时间;有关更多详细信息、请参阅以下博文。  

    e2e.ti.com/.../faq-ucc21750-how-can-we-increase-desat-charging-current-for-faster-short-circuit-detection-time-in-ucc217xx-and-iso5x5x

    希望这对您有所帮助!

    谢谢、  

    Vivian

  • 请注意,本文内容源自机器翻译,可能存在语法或其它翻译错误,仅供参考。如需获取准确内容,请参阅链接中的英语原文或自行翻译。

    尊敬的 Vivian:

    1、VOC = V1*R2/(R1+R2)的等式应为 VOC = V1*R3/(R2+R3)对吧?

    此外、在 UCC21750中使用 DESAT (eq. 8)、tBLK 公式中使用的充电电流是内部电流? 因为考虑到 ICHG 可能会有一些变化。 请说明要计算的电流是多少? ICHG (内部源电流)或 ICHG2 (外部源电流)。

    链接: [常见问题解答] UCC21750:如何在 UCC217xx 和 ISO5x5x 中增加 DESAT 充电电流以缩短短路检测时间? -电源管理论坛-电源管理- TI E2E 支持论坛

  • 请注意,本文内容源自机器翻译,可能存在语法或其它翻译错误,仅供参考。如需获取准确内容,请参阅链接中的英语原文或自行翻译。

    尊敬的 Ravi:  

    [引用 userid="520380" URL"~/support/power-managing-group/power-management/f/power-management-forum/1104296/ucc21732-Q1-gate-driver-selection/4092651#4092651"] Voc = V1*R2/(R1+R2)的方程式应为 VOC = R3+R2+R2/右引号[R3+R3+R2]/(R3+R3+R3+R3+R3+R2]/右引号)

    是的、你是对的。 很抱歉、我在写出该方程式时查看了另一个图表。  

    [引用 userid="520380" URL"~/support/power-managing-group/power-management/f/power-management-forum/1104296/ucc21732-Q1-gate-driver-selection/4092651#4092651"] ICHG (内部源电流)或 ICHG2 (外部源电流)。

    在等式8中、使用了 Ichg (内部充电电流)值、对于 UCC21732为500uA。 谢谢!  

    最棒的  

    Vivian

  • 请注意,本文内容源自机器翻译,可能存在语法或其它翻译错误,仅供参考。如需获取准确内容,请参阅链接中的英语原文或自行翻译。

    尊敬的 Vivian:

    上面的公式让我得到了澄清。 但是、为了设置 R1、需要有一些基准。 因为电路将从 VDD 消耗的电流不是恒定的、因为它是恒定电压源。 R2和 R3之间可以有一个与上述公式的关系。 但是、为了确保电阻值正确、是否有任何基准可用于准确计算 R1?

    我们必须考虑 SC 条件来计算所有电阻器和消隐时间值。 例如、如果在 VDS = 5V 时发生故障、我们必须使用相同的值来计算 VOC 和其余的常数?

  • 请注意,本文内容源自机器翻译,可能存在语法或其它翻译错误,仅供参考。如需获取准确内容,请参阅链接中的英语原文或自行翻译。

    尊敬的 Ravi:  

    [引用 userid="520380" URL"~/support/power-management-group/power-management/f/power-manageming-forum/1104296/ucc21732-Q1-gate-driver-selection/4093841#4093841"]是否有任何引用可准确计算 R1

    我们建议使用几千欧的 R1。  

    此外、选择电阻器值和二极管来确定 VDS 阈值。 确定阈值后、消隐时间将仅取决于电阻器值、电容器值、VDD 和 VOC。 在本例中、VOC 将只是 OC 检测阈值、即0.7V。 一旦电容器充电至0.7V 以上、OC 将在内部抗尖峰脉冲周期(通常为120ns)后触发。  

    希望这能解答您的问题!

    谢谢、  

    Vivian