This thread has been locked.

If you have a related question, please click the "Ask a related question" button in the top right corner. The newly created question will be automatically linked to this question.

[参考译文] BQ25060:未连接电池时的行为

Guru**** 2501055 points
Other Parts Discussed in Thread: BQ25060, CSD25484F4

请注意,本文内容源自机器翻译,可能存在语法或其它翻译错误,仅供参考。如需获取准确内容,请参阅链接中的英语原文或自行翻译。

https://e2e.ti.com/support/power-management-group/power-management/f/power-management-forum/1124367/bq25060-behavior-when-battery-is-not-connected

器件型号:BQ25060
主题中讨论的其他器件: CSD25484F4

大家好、

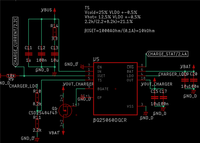
在我们的设计中、我们将在电源路径模式下使用 bq25060。 这是我们的原理图。

如果电池未连接、第一次在 IN 引脚上施加5V 电压后、OUT 和 BGATE 引脚上的电压接近5V、BAT 引脚电压为0伏。 但是、当我们移除电源并再次施加电源时、 OUT 和 BAT 引脚电压大约为4.2V。 同时、我们在 BGATE 引脚上观察到幅值为4.2V 的10Hz 方波。

 这是 bq25060的预期行为吗? 为什么我们只有在移除并再次施加电源时才会在 BAT 引脚上看到4.2V 电压?

谢谢  

Tony

  • 请注意,本文内容源自机器翻译,可能存在语法或其它翻译错误,仅供参考。如需获取准确内容,请参阅链接中的英语原文或自行翻译。

    您好、Tony、

    听起来、该器件可以在 BAT 上为电容器充电、因为这可以充当非常小的电池。 在这两种情况下、您是否能够共享 VBAT 的波形? 在插入电源并看到10Hz 方波之前、您是否对 BAT 引脚放电?  

  • 请注意,本文内容源自机器翻译,可能存在语法或其它翻译错误,仅供参考。如需获取准确内容,请参阅链接中的英语原文或自行翻译。

    您好、Anthony、

    感谢您的回复。  

    如果未连接电池、在第一个循环通电期间、VBAT 始终为0v。  

    当我看到10Hz 方波时、我没有对 bq25060的任何引脚放电。 您的回答是有道理的、当我第二次施加电源时、IC 会为 VBAT 上的电容器充电。 这是 VBAT 的波形。

    在我对 IN 引脚施加5V 电压之前、对 BAT 引脚放电不会改变行为、VBAT 和 VOUT 变为4.2V。  

    但是、如果我对 OUT 引脚放电、在施加5V 电压之前、OUT 和 BGATE 上的电压始终接近5V。   并且 VBAT 非常接近于零。



    这是 BQ25060的正常行为/电压吗? 但是、如果 VBAT 始终为零、则它无法唤醒完全空的电池(高 Z 模式)。

    谢谢

  • 请注意,本文内容源自机器翻译,可能存在语法或其它翻译错误,仅供参考。如需获取准确内容,请参阅链接中的英语原文或自行翻译。

    这是我第一次在 IN 引脚上施加5V 电压时 BGATE 的波形。 我可以看到2ms 的小脉冲。 我认为这与数据表所说的“器件从 BGATE 中拉出一个小电流2ms 并监控电压”是一致的。但电压太低,只有0.7V。然后 BGATE 保持5V。

    如果我在 IN 引脚上施加5V 电压、则不会对任何引脚放电。 波形如下所示、仍有一个2ms 的小脉冲、电压约为1.2V、但仍低于器件的逻辑高电平。

    BGATE 连接到 p MOSFET CSD25484F4的栅极。 BGATE 电平是否正确?

  • 请注意,本文内容源自机器翻译,可能存在语法或其它翻译错误,仅供参考。如需获取准确内容,请参阅链接中的英语原文或自行翻译。

    您好、Anthony、

    我们使用另一个 P MOSFET TSM2301ACX RFG 测试了 BQ25060。波形与使用  CSD25484F4 MOSFET 的波形不同。

    使用 TSM2301ACX 时 ,BGATE 波形如下所示:

    2ms 脉冲大约为5V。我们在 BAT 引脚上得到电压。

     

    MOSFET 选择是否会影响 BQ25060的功能?

    感谢你的帮助

  • 请注意,本文内容源自机器翻译,可能存在语法或其它翻译错误,仅供参考。如需获取准确内容,请参阅链接中的英语原文或自行翻译。

    您好、Li、

    对拖延表示歉意。

    BQ25060看起来正常工作、但 由于 CSD25484F4的栅极引脚上没有足够的电压、因此无法完全打开 FET。  TSM2301ACX 在这里似乎没有这种行为。 我必须查看数据表以了解情况、但它很可能与 FET 相关。  

    此致、

    Anthony Pham

  • 请注意,本文内容源自机器翻译,可能存在语法或其它翻译错误,仅供参考。如需获取准确内容,请参阅链接中的英语原文或自行翻译。

    感谢您的回复。  

    这也是我们所怀疑的。 如果问题与 FET 有关、您能给我们一些建议吗? FET 的技术规格是什么?

    此致

    Tony

  • 请注意,本文内容源自机器翻译,可能存在语法或其它翻译错误,仅供参考。如需获取准确内容,请参阅链接中的英语原文或自行翻译。

    您好、Tony、

    我目前不在办公室。 我建议在 EVM (NTR4101PT1G)或类似设备上使用 FET。 在一周内回到办公室时、我将能够了解这些差异。 感谢您的耐心。

    此致、

    Anthony Pham