主题中讨论的其他器件:TPS65252
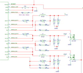
我们有一个用于为 Spartan 7 FPGA 生成电源电压的应用。 该器件具有一些尴尬的上电要求、尤其是断电要求。
为了满足断电要求、我们安排3V3和1V8电源轨上的反馈分压器在断电时改变为请求0.8V。
我们期望看到的是输出电容器中的电荷流回电源轨(12V)、并且3V3和1V8电源轨的电荷会非常快速地降至0.8V。
我们看到、3V3和1V8电源轨像被禁用一样向下漂移到0.8V。 这绝对不是必需的!
我们为什么会看到这种行为以及可以对此采取什么措施?
请注意
- LOW_P 被拉至低电平
- 该电路与 Richtek 的 RT7273搭配使用即可正常工作

