This thread has been locked.

If you have a related question, please click the "Ask a related question" button in the top right corner. The newly created question will be automatically linked to this question.

[参考译文] LM5069:LM5069MM-2不可用需要知道如何使用 LM5069MM-1重试

Guru**** 2382560 points
Other Parts Discussed in Thread: LM5069, CSD19536KTT
请注意,本文内容源自机器翻译,可能存在语法或其它翻译错误,仅供参考。如需获取准确内容,请参阅链接中的英语原文或自行翻译。

https://e2e.ti.com/support/power-management-group/power-management/f/power-management-forum/1062727/lm5069-lm5069mm-2-not-available-need-to-know-how-to-retry-with-lm5069mm-1

器件型号:LM5069
主题中讨论的其他器件: CSD19536CSD19536KTT

您好!

由于 LM5069MM-2在市场上不可用、因此计划使用 LM5069MM-1。 我可以通过任何方式在 LM5069MM-1中使用外部组件实现 LM5069MM-2的重试功能吗?

谢谢、

Shyam

  • 请注意,本文内容源自机器翻译,可能存在语法或其它翻译错误,仅供参考。如需获取准确内容,请参阅链接中的英语原文或自行翻译。

    Shyam、您好!  

    欢迎使用 E2E!

    您能否分享您的系统规格(电压、电流等)和用例详细信息、以查看是否有任何其他适合您的器件。

    为了实现 LM5069MM-1的自动重试功能、我们需要添加一个可以切换 LM5069MM-1 EN 引脚的电路。 微控制器或输出电压监控  器等可在 LM5069MM-1的 EN 引脚上设置单稳态低脉冲以复位器件。

    此致、Rakesh

  • 请注意,本文内容源自机器翻译,可能存在语法或其它翻译错误,仅供参考。如需获取准确内容,请参阅链接中的英语原文或自行翻译。

    您好、Rakesh、

    下面是我们的系统设计的原理:

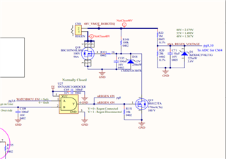
    • 我们有一个48V 曲折型电源作为主输入。 曲折型电源的部件号为: UHP-1500-48
    • 然后、这个48V 电压进入名为"电源管理板"的主板。  此处使用的电路为:

    从这里可以转到:

    从此处通过以下连接器转到另一个称为机器人控制板的板:

    在机器人控制板上、48V 输入:

    然后转至:

    然后转至机器人控制器 :https://www.roboteq.com/products/products-brushless-dc-motor-controllers/sbl1360-277-detail

    48V_VMOT_Roboteq 上还有一个 Regen 电路、即:

    连接到 CN8的 REGEN 电阻为:ARG400C 10R J

    现在、问题是、我们在单元中执行一项称为归零的操作、 这意味着有一个 BLDC 电机(该电机由上述机器人控制器驱动)、该电机拉动存储单元并以室内天花板将其关闭(您可以访问我们的网站 bumblebeespaces.com 了解其工作原理)。 为了确保存储单元与天花板齐平、我们强制其推入天花板、直到达到电流限制、机器人单元检测到此电流限制并决定该单元是否驻留在天花板上。

    问题是、当48V_VMOT_Roboteq 打开时、LM5069的行为正常。 当存储单元升起时、当它撞到天花板并继续将自身推到天花板上时、FET 会熔断。 我们从测试中获得了一些捕获:

    • 以下是栅极电压发生故障时的情况:使用衰减为50的差分探头、因此将示波器上的电压乘以 x50:

     

    • 以下是进行测量的方法:

    当存储单元达到上限时、电流尖峰为~10A、即 FET 出现故障时:

    如下所示、当48V_VMOT_Roboteq 由于浪涌而开启时、器件会承受~22A 的电流尖峰:

    因此、不确定为什么当存储单元达到上限时、~10A 的电流尖峰会导致 FET 停止工作。 当 FET 发生故障时、漏极和源极显示电阻极低~100R。

    • 并联添加多个电阻是否有助于解决此问题?   
    • 机器人是否像电容负载那样工作、从而导致任何问题?
    • 我是否应该添加以下电路来帮助解决该问题?

    我是否应该像下面那样隔离 GND 并添加 D2和 R6?:

    我们已经尝试了多个 FET:

    • CSD19536
    • CSD19532
    • BSC105N10LSFG

    此外、由于市场上 FET 的可用性极低且具有良好的 SOA、因此不确定如何继续。 下面的工作是我们目前正在做的工作、现在的工作是:

    此外、由于市场上没有 LM5069MM-1、因此计划使用 LM5069MM-1而不是 LM5069MM-2。

  • 请注意,本文内容源自机器翻译,可能存在语法或其它翻译错误,仅供参考。如需获取准确内容,请参阅链接中的英语原文或自行翻译。

    Shyam、您好!  

    FET 可能超出 SOA 限制。 请分享已填充的设计计算器以供审核。

    有关  热插拔设计的背景信息、请参阅应用手册 www.ti.com/.../slva673a.pdf。

    此致、Rakesh

  • 请注意,本文内容源自机器翻译,可能存在语法或其它翻译错误,仅供参考。如需获取准确内容,请参阅链接中的英语原文或自行翻译。

    以下是我们试用过的 FET 的计算器:

    e2e.ti.com/.../LM5069_5F00_Design_5F00_Calculator_5F00_REV_5F00_C_5F00_BSC105N10LSF_5F00_20220101.xlsx

    e2e.ti.com/.../LM5069_5F00_Design_5F00_Calculator_5F00_REV_5F00_C_5F00_CSD19532_5F00_20220101.xlsx

  • 请注意,本文内容源自机器翻译,可能存在语法或其它翻译错误,仅供参考。如需获取准确内容,请参阅链接中的英语原文或自行翻译。

    Shyam、您好!  

    所选的 FET 在 SOA 支持方面较弱。 请使用  CSD19536KTT 并与我分享更新的设计表。

    您需要使用两个并联的 FET 来支持30A。

    此致、Rakesh

  • 请注意,本文内容源自机器翻译,可能存在语法或其它翻译错误,仅供参考。如需获取准确内容,请参阅链接中的英语原文或自行翻译。

    Shyam、您好!  

    LM5069 可以驱动并联 FET。  

    我之前已经详细介绍了您的完整信息。 热插拔 FET 只有在超出 SOA 额定值时才会失效、这就是我请求查看 设计的 SOA 裕度的原因。

    最近的设计计算器仅显示5A 设计。 它是系统的最大负载电流吗?

    我更愿意在论坛上继续讨论。

    此致、Rakesh

  • 请注意,本文内容源自机器翻译,可能存在语法或其它翻译错误,仅供参考。如需获取准确内容,请参阅链接中的英语原文或自行翻译。

    您好、Rakesh、

    这是计算器。

    e2e.ti.com/.../LM5069_5F00_Design_5F00_Calculator_5F00_REV_5F00_C_5F00_BSC105N10LSF_5F00_20220101-_2800_1_2900_.xlsx

    e2e.ti.com/.../LM5069_5F00_Design_5F00_Calculator_5F00_REV_5F00_C_5F00_CSD19532_5F00_20220101-_2800_1_2900_.xlsx

    LM5069能否 并行驱动 BSC0302LSATMA1的3个?

  • 请注意,本文内容源自机器翻译,可能存在语法或其它翻译错误,仅供参考。如需获取准确内容,请参阅链接中的英语原文或自行翻译。

    Shyam、您好!  

    LM5069 可以 并行驱动 BSC0302LSATMA1的3个、但 BSC0302LSATMA1 不够强大。

    您需要在设计表中的最大工作电压下输入 SOA 数据。 我随附了更新后的工作表。

    e2e.ti.com/.../updated_5F00_LM5069_5F00_Design_5F00_Calculator_5F00_REV_5F00_C_5F00_BSC105N10LSF_5F00_20220101-_2800_1_2900_.xlsx

    此致、

    Rakesh

  • 请注意,本文内容源自机器翻译,可能存在语法或其它翻译错误,仅供参考。如需获取准确内容,请参阅链接中的英语原文或自行翻译。

    您好、Rakesh、

    您能否检查随附的计算器是否正常工作? 我计划使用 SQJQ410EL-T1_GE3的3倍 。 LM5069MM-2是否能够支持3个 SQJQ410EL-T1_GE3?

    e2e.ti.com/.../LM5069_5F00_Design_5F00_Calculator_5F00_REV_5F00_C_5F00_SQJQ410EL_2D00_T1_5F00_GE3_5F00_20220104.xlsx

  • 请注意,本文内容源自机器翻译,可能存在语法或其它翻译错误,仅供参考。如需获取准确内容,请参阅链接中的英语原文或自行翻译。

    看起来不错。 请使用  SQJQ410EL-T1_GE3进行测试。

    LM5069能够驱动2个 SQJQ410EL-T1_GE3 FET。

  • 请注意,本文内容源自机器翻译,可能存在语法或其它翻译错误,仅供参考。如需获取准确内容,请参阅链接中的英语原文或自行翻译。

    您好、Rakesh、

    因此、它只能驱动2 个而不能驱动3个 SQJQ410EL-T1_GE3 FET? 只需确认即可。

  • 请注意,本文内容源自机器翻译,可能存在语法或其它翻译错误,仅供参考。如需获取准确内容,请参阅链接中的英语原文或自行翻译。

    抱歉、我是说3个 FET

  • 请注意,本文内容源自机器翻译,可能存在语法或其它翻译错误,仅供参考。如需获取准确内容,请参阅链接中的英语原文或自行翻译。

    明白了、谢谢