Other Parts Discussed in Thread: TPS54560, TPS54560B
我们在设计中使用 TPS54560已有大约8年的时间、但是最近一批生产在 很大一部分器件中遇到了噪声/稳定性间歇性问题。 从先前的一批中更改 TPS54560可解决该问题。 由于我们的电路 以某种非常规的方式使用 TPS54560、 因此我将该器件转移到标准评估板、以安装我们在设计中使用的相同电感器和大容量电容。
然后、我根据数据表计算了一个新的补偿网络、尽管 ESR 是一个有点估算值。
下图显示了 PWM 在小电压范围内搜索的情况、这种情况不是每次都发生、但一旦不稳定、它就永远不会恢复。

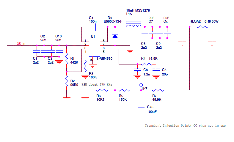
与 EVAL 板的差异如下:-
C5 1.2n
C8 20p
R5 150K (标称值12.5V)
R3 100K (大约1MHz)
L1 MSS1278 (15uH)
C6、C7、C9 +另一 个2.2uF 50V、总 标称值为8.8uF
为了测试、我通过100uF 电容器向 TP7注入了一个脉冲。
就我所见、我只看到了一个批次54560、TI 14A、P2EYG4的问题。
不稳定的表现形式是 PWM 宽度在大约5个周期内发生一个周期的变化、从而导致 PSU 在大约200kHz 时进行轻微调制。 在正常运行中、我们将调制电源的电压。
似乎需要脉冲才能启动振荡、但需要重启电源或切换使能引脚以停止不良行为。
通常、我们会调制电压输出、因此我们不可避免地会产生一定程度的脉冲。
下图 显示了电路的输出电压阶跃变化、 在安装了原始 TPS54560的情况下、它似乎正常工作、我认为它表明我的补偿网络运行良好、但您可能不同意。


