请注意,本文内容源自机器翻译,可能存在语法或其它翻译错误,仅供参考。如需获取准确内容,请参阅链接中的英语原文或自行翻译。
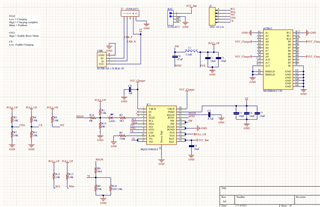
器件型号:BQ24195 由于系统仅由电池供电、没有外部电源、BAT 引脚上的电流为160mA。 IC 正在升温。 该电流的值应接近15mA、对吧? 可能会发生什么情况? 这是我要参考的原理图。 R12、R13、R14、R15、R4、 未安装 R3。 我不使用 I2C。
This thread has been locked.
If you have a related question, please click the "Ask a related question" button in the top right corner. The newly created question will be automatically linked to this question.
由于系统仅由电池供电、没有外部电源、BAT 引脚上的电流为160mA。 IC 正在升温。 该电流的值应接近15mA、对吧? 可能会发生什么情况? 这是我要参考的原理图。 R12、R13、R14、R15、R4、 未安装 R3。 我不使用 I2C。
您好!
这是一个重复的线程、如 https://e2e.ti.com/support/power-management-group/power-management/f/power-management-forum/1062325/bq24195-ic-warming-up-without-battery。 此线程 被视为已关闭。
谢谢、
宁。