This thread has been locked.

If you have a related question, please click the "Ask a related question" button in the top right corner. The newly created question will be automatically linked to this question.

[参考译文] BQ25886:充电电流随时间的推移而增大

Guru**** 2392465 points
Other Parts Discussed in Thread: BQ25886

请注意,本文内容源自机器翻译,可能存在语法或其它翻译错误,仅供参考。如需获取准确内容,请参阅链接中的英语原文或自行翻译。

https://e2e.ti.com/support/power-management-group/power-management/f/power-management-forum/1053840/bq25886-charge-current-increases-over-time

器件型号:BQ25886

您好!

 

BQ25886上的充电电流随时间的推移而不断增大,这是我遇到的问题。 它从正确的值开始、但会增加大约1.5mA - 2mA/分钟、直到达到 CV 级或输入电流限值。

在原理图中、当未插入电池时、CE 引脚被拉高、电池组中的电阻器将其拉低。 我还永久将 CE 连接至低电平、但它没有影响。 我还尝试了更低的充电电流、但行为是相同的。

在 IC 上喷洒冷喷剂会暂时降低充电电流、但很快会再次增加。 IC 不会变得过热、充电效率为90%以上、但冷却下来似乎会产生影响。

我确实有 EVK、我也对它进行了实验。 它似乎也会随着时间的推移而增加充电电流、但速度要慢得多、大约为0.25mA/分钟。

 

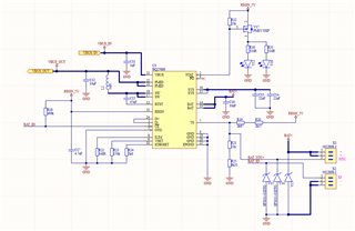
我附上了原理图和布局图。

谢谢!

  • 请注意,本文内容源自机器翻译,可能存在语法或其它翻译错误,仅供参考。如需获取准确内容,请参阅链接中的英语原文或自行翻译。

    Kauko Putki 您好、

    它似乎与温度相关。 我将进行基准测试、以确定导致此问题的可能原因。 我怀疑、随着电路板温度的变化、这些电阻器的电阻率可能会发生变化、从而导致充电电流变化。  您能否在测试执行期间确认 R24和 R22的电阻值、并确认其保持不变?

    此致、

    Juan Ospina

  • 请注意,本文内容源自机器翻译,可能存在语法或其它翻译错误,仅供参考。如需获取准确内容,请参阅链接中的英语原文或自行翻译。

    您好!

    我测试了温度对 R24的影响、方法是将其从长引线顶部的电路板上升高、以将其与电路板的热量隔离、但它没有效果。 我还在测试时测量了电路板上的 R24和 R22、它们似乎没有因发热而改变值。

    Kauko

  • 请注意,本文内容源自机器翻译,可能存在语法或其它翻译错误,仅供参考。如需获取准确内容,请参阅链接中的英语原文或自行翻译。

    Kauko、您好!

    我有几个问题可以进一步了解您的问题。

    -您能告诉我什么是 ICHGSET 电阻器值以及有关该电阻器的任何信息吗? 此外、您的 VSET 电阻值是多少。

    -您是否有 ICHG 随时间变化的日志?

    -您能否提供充电开始和充电结束时的温度读数?

    -充电电流是否持续增加或达到稳定点?

    如果您能回答这些问题、我希望能够更好地了解这个问题。

    此致、

    Juan Ospina

  • 请注意,本文内容源自机器翻译,可能存在语法或其它翻译错误,仅供参考。如需获取准确内容,请参阅链接中的英语原文或自行翻译。

    您好!

    "-您能告诉我您的 ICHGSET 电阻器值是多少以及有关该电阻器的任何信息吗? 此外、您的 VSET 电阻值是多少。"

    它是5k6 1%+/-100ppm、器件型号 MCR01MZPF5601。 Vset 为150k。

    "-您是否有 ICHG 随时间变化的日志?"

    我已经连接了一个包含5k6和5k 电阻器的 IC 温度+充电电流的日志。

    "-充电电流是否持续增加或者是否达到一个稳定点?"

    它似乎会持续增加、直到达到 ILIM 电流、或者充电进入 CV 模式。

    仔细观察数据、似乎充电电流以低于设置值的值开始、然后稍微超过设置值、直到达到 CV。 它似乎不会超过设定的电流、但奇怪的是、它以较低的值开始。 在这里、它似乎从低至60mA 的电流开始、但在我的一些测试中、它比设定的电流低100mA。

    Kauko

  • 请注意,本文内容源自机器翻译,可能存在语法或其它翻译错误,仅供参考。如需获取准确内容,请参阅链接中的英语原文或自行翻译。

    Kauko 您好!

    感谢您提供我请求的信息。  根据您提供的测量值、它看起来好像充电电流保持在您当前设置的指定充电电流范围内。 如数据表所示、Ichg 的精度为配置的充电电流的+/-7.5%。 根据 ICHG 电阻器值、充电电流似乎保持在这些参数范围内。

    您能否详细说明您对此行为的担忧?

    此致、

    Juan Ospina