Other Parts Discussed in Thread: BQ24250
请注意,本文内容源自机器翻译,可能存在语法或其它翻译错误,仅供参考。如需获取准确内容,请参阅链接中的英语原文或自行翻译。
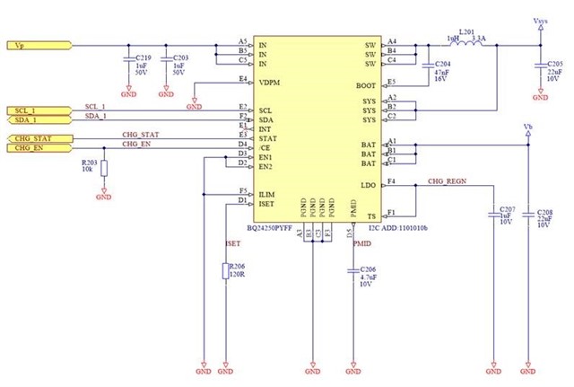
器件型号:BQ24250 大家好、
客户报告说、当 VBAT 在大约3.3V 至3.4V 的电压下通过 Vsysmin 时、BQ24250从线性模式切换到 PWM 模式时、电流将出现尖峰。
我们知道这是预期行为。 团队能否帮助告知此过渡期间电流尖峰的最长持续时间是多少? 假设充电电流为1.5A 和1.6A 条件。
原理图组件符合数据表中的建议。


此致、
Mike