Other Parts Discussed in Thread: TPS55288
您好!
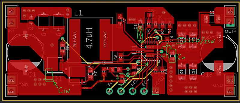
我制作了一个基于 TPS55288的小电路板、与 EVM 非常相似。 相同的组件、尽可能靠近布局指南。 它最初在 Vin=12V 和 Vout<12V 时工作。 但是、一旦我超过该值、Vout 和 GND 之间就会出现短路(已测量、IC 报告短路)。 我假设故障在我进入升压模式时立即发生。
原因可能是什么? 是否有任何有关要检查的内容的指针?
谢谢!
Beau
This thread has been locked.
If you have a related question, please click the "Ask a related question" button in the top right corner. The newly created question will be automatically linked to this question.
Other Parts Discussed in Thread: TPS55288
您好!
我制作了一个基于 TPS55288的小电路板、与 EVM 非常相似。 相同的组件、尽可能靠近布局指南。 它最初在 Vin=12V 和 Vout<12V 时工作。 但是、一旦我超过该值、Vout 和 GND 之间就会出现短路(已测量、IC 报告短路)。 我假设故障在我进入升压模式时立即发生。
原因可能是什么? 是否有任何有关要检查的内容的指针?
谢谢!
Beau
您好、Beau、
感谢您分享布局、以下是我对布局的评论:
需要将输入陶瓷电容器靠近高侧 FET 漏极和低侧 FET 源极放置、以使降压桥臂开关环路面积最小。
2.将陶瓷电容靠近 PIN3 VIN 引脚。
3.将输出陶瓷电容 C8移至更靠近 IC VOUT 引脚和 PGND 引脚的位置。 目前、它离 IC 太远。 如果可能、在底层添加另一个陶瓷电容器、并靠近引脚26和引脚24过孔。
4.加宽 VCC 布线宽度。
5.必须使用开尔文连接来连接 ISP、ISN 布线。 否则、它将产生噪声并影响输出电流感应精度。
6、AGND 和 PGND 连接对本器件非常重要。 建议将 AGND 平面和 PGND 平面连接在 VCC 电容上。

您好、Beau、
有关更多详细信息、请参阅此应用手册: