This thread has been locked.

If you have a related question, please click the "Ask a related question" button in the top right corner. The newly created question will be automatically linked to this question.

[参考译文] PMU、4通道?

Guru**** 2416550 points
Other Parts Discussed in Thread: TPS65150, TPS65131

请注意,本文内容源自机器翻译,可能存在语法或其它翻译错误,仅供参考。如需获取准确内容,请参阅链接中的英语原文或自行翻译。

https://e2e.ti.com/support/power-management-group/power-management/f/power-management-forum/1051695/pmu-4-channels

主题中讨论的其他器件:TPS65150TPS65131

您好的团队:

客户正在寻找 PMU。 要求如下。 请帮您推荐。

输入电压3.3V、输出4通道、VSP 5.5V 60mA、VSN - 5.5V 50mA、VGH 18.5V 低于10mA。 VGL - 11.5V 低于10mA

  • 请注意,本文内容源自机器翻译,可能存在语法或其它翻译错误,仅供参考。如需获取准确内容,请参阅链接中的英语原文或自行翻译。

    尊敬的 Kevin:

    仅需说明一下、您需要4通道升压稳压器吗?

    此致、

    Layne J

  • 请注意,本文内容源自机器翻译,可能存在语法或其它翻译错误,仅供参考。如需获取准确内容,请参阅链接中的英语原文或自行翻译。

    Layne  

        是的。 tps65150。

  • 请注意,本文内容源自机器翻译,可能存在语法或其它翻译错误,仅供参考。如需获取准确内容,请参阅链接中的英语原文或自行翻译。

    大家好、Kevin

    请预计 EOD 将于明天进行更新

    谢谢、

    Daniel W

  • 请注意,本文内容源自机器翻译,可能存在语法或其它翻译错误,仅供参考。如需获取准确内容,请参阅链接中的英语原文或自行翻译。

    尊敬的 Kevin:

    此应用需要双极源极和栅极电源、我们没有一个器件可以实现这一点、但我们有 TPS65131、它可以与外部分立式电荷一起使用来生成这四个电源轨。 有关此类应用的示例、请参阅以下链接中的 TI 设计。

    https://www.ti.com/tool/PMP9780

    此致、

    辽卡特

  • 请注意,本文内容源自机器翻译,可能存在语法或其它翻译错误,仅供参考。如需获取准确内容,请参阅链接中的英语原文或自行翻译。

    辽卡特:

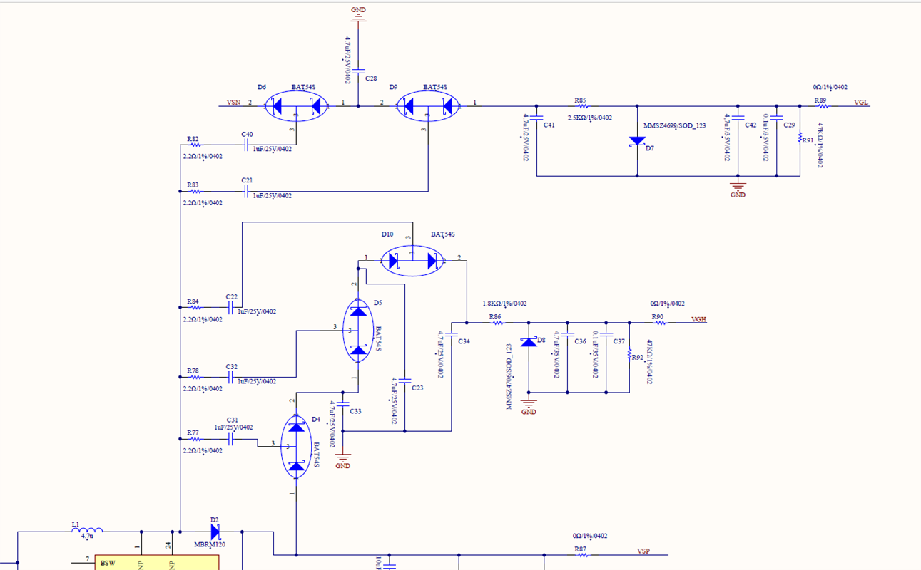
    请帮助检查客户的原理图

  • 请注意,本文内容源自机器翻译,可能存在语法或其它翻译错误,仅供参考。如需获取准确内容,请参阅链接中的英语原文或自行翻译。

    尊敬的 Kevin:

    我对其他一些客户问题有点关注、但应该能够在周一(加利福尼亚)之前进行审核和反馈。

    此致、

    辽卡特

  • 请注意,本文内容源自机器翻译,可能存在语法或其它翻译错误,仅供参考。如需获取准确内容,请参阅链接中的英语原文或自行翻译。

    尊敬的 Kevin:

    我回顾了原理图、TPS65131部分看起来不错。 对于电荷泵级、整体拓扑看起来是正确的、但与参考设计相比、客户对正负电荷泵使用了一个额外的级、并使用了稍微不同的调节电路。 这应该是可以的、但一旦电路板进入、就需要进行彻底的验证。

    此致、

    辽卡特