This thread has been locked.

If you have a related question, please click the "Ask a related question" button in the top right corner. The newly created question will be automatically linked to this question.

[参考译文] TPS54360:DCDC 电源(TPS54360QDDARQ1)的 COMP 引脚在高温下异常

Guru**** 2387830 points
请注意,本文内容源自机器翻译,可能存在语法或其它翻译错误,仅供参考。如需获取准确内容,请参阅链接中的英语原文或自行翻译。

https://e2e.ti.com/support/power-management-group/power-management/f/power-management-forum/1051474/tps54360-the-comp-pin-of-the-dcdc-power-supply-tps54360qddarq1-is-abnormal-in-high-temperature

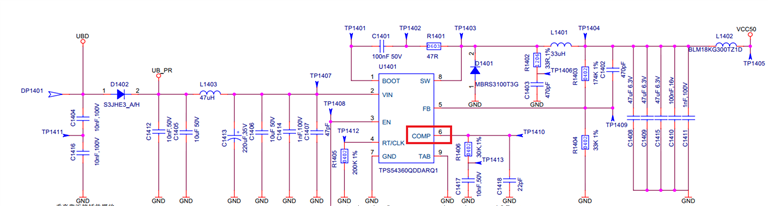
器件型号:TPS54360

1:COMP 引脚和 GND 引脚在室温下处于开路状态

2.在不加电的情况下、将电路板置于85°C 培养箱中30分钟、COMP 引脚和芯片 GND 引脚之间的阻抗为30.08MΩ Ω(正常芯片阻抗为28.06MΩ Ω)

28.51MΩ 在85℃和上电驱动芯片的环境中,COMP 引脚和 GND 引脚的阻抗将下降到3.167kΩ Ω,此时芯片停止工作(正常芯片阻抗为 Ω)

4.取出节温器后恢复阻抗

我们已经进行了一个 ABA 试验来确认故障发生在芯片内部

下面是芯片的外设工作电路