This thread has been locked.

If you have a related question, please click the "Ask a related question" button in the top right corner. The newly created question will be automatically linked to this question.

[参考译文] BQ24610:STAT1 &放大器;STAT2无照明

Guru**** 2417840 points
Other Parts Discussed in Thread: BQ24610

请注意,本文内容源自机器翻译,可能存在语法或其它翻译错误,仅供参考。如需获取准确内容,请参阅链接中的英语原文或自行翻译。

https://e2e.ti.com/support/power-management-group/power-management/f/power-management-forum/1043296/bq24610-stat1-stat2-no-lighting

器件型号:BQ24610

您好、先生、

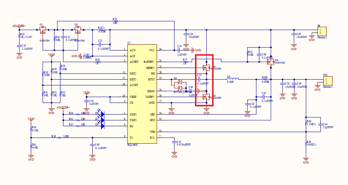
我设计了一个参考 BQ24610推荐电路的原理图。

BQ24610 为24V 电池充电。

但是、当外部电源连接到27V 时、PG 指示灯亮起、其他两个指示灯不亮、

它无法充电。 无论是否使用电池、状态都是相同的。

我不是原因。 可以帮我审核我的设计吗?

问题是什么?

谢谢。

此致、

  • 请注意,本文内容源自机器翻译,可能存在语法或其它翻译错误,仅供参考。如需获取准确内容,请参阅链接中的英语原文或自行翻译。

    您好!

    您的 TS 引脚偏置为97.9%的 VREF。 TS 引脚需要介于 VLTF 和 VHTF 之间才能启动充电、这介于 VREF 的73.5%和37%之间。

    原理图审阅如下:

    1.确认1.5A 充电电流。

    2.确认157mA 预充电电流。

    2.15确认输入电流限制。

    4.确认25.2 V 电池。 请确保您在电池电压上有足够的余量、但也不要超过建议的最大工作输入电压28V  

    6.确认5小时安全计时器。

    谢谢、

    Mike Emanuel

    如果您的问题得到了解答、请单击"已解决"。

  • 请注意,本文内容源自机器翻译,可能存在语法或其它翻译错误,仅供参考。如需获取准确内容,请参阅链接中的英语原文或自行翻译。

     尊敬的 Mike:

    谢谢你。

    非常乐于助人和专业

    现在、我可以为电池充电。

    此致,

  • 请注意,本文内容源自机器翻译,可能存在语法或其它翻译错误,仅供参考。如需获取准确内容,请参阅链接中的英语原文或自行翻译。

    您好!

    不用客气!

    我想再添加一条建议。 如果您希望使用电池的温度开始和停止充电、可以将连接到电池的热敏电阻与 TS 分压器并联。 数据表的第9.3.18节提供了相关说明。 如果您想要禁用此功能、则需要在不使用热敏电阻的情况下将 TS 引脚永久偏置在正确的电压。

    谢谢、

    Mike Emanuel

    如果您的问题得到了解答、请单击"已解决"。

  • 请注意,本文内容源自机器翻译,可能存在语法或其它翻译错误,仅供参考。如需获取准确内容,请参阅链接中的英语原文或自行翻译。

    尊敬的 Mike:

    感谢你的建议。

    目前、它可以充电、但充电在大约25时停止。

    STAT1关闭、STAT2未开启。 这表示充电已中断。

    充电未完成。

    是否有错误设置?

    非常感谢。

  • 请注意,本文内容源自机器翻译,可能存在语法或其它翻译错误,仅供参考。如需获取准确内容,请参阅链接中的英语原文或自行翻译。

    您好!

    发生这种情况时、VCC 引脚上的输入电压是多少? 如果您增大输入电压、但仍使您低于 28V 的最大建议工作输入电压、会发生什么情况?

    此外、发生这种情况时、您的 TS 电压是多少?

    谢谢、

    Mike Emanuel

    如果您的问题得到了解答、请单击"已解决"。

  • 请注意,本文内容源自机器翻译,可能存在语法或其它翻译错误,仅供参考。如需获取准确内容,请参阅链接中的英语原文或自行翻译。

    尊敬的 Mike:

    输入电压始终为27V;

    昨天充电一天之后、我发现我需要重新启动。
    无论重新启动输入还是电池、它都将继续充电。
    3-5次后、电池可以充满电、STAT2将亮起;

    换言之、芯片无法一次填满、但会中断并重复多次。
    这是电池问题还是我的设计问题?
    提前感谢您的建议。
    此致、

  • 请注意,本文内容源自机器翻译,可能存在语法或其它翻译错误,仅供参考。如需获取准确内容,请参阅链接中的英语原文或自行翻译。

    您好!

    您能否实际测量 VCC 引脚上的电压? 我想确保它是您期望的电压、因为在到达该引脚的路上可能会有一些压降。  

    是否可以尝试增大施加的输入电压、 但仍要使您的 输入电压低于最大建议工作输入电压28V?

    谢谢、

    Mike Emanuel

  • 请注意,本文内容源自机器翻译,可能存在语法或其它翻译错误,仅供参考。如需获取准确内容,请参阅链接中的英语原文或自行翻译。

    尊敬的 Mike:

    实际测量的 VCC 引脚电压为27.4V。

  • 请注意,本文内容源自机器翻译,可能存在语法或其它翻译错误,仅供参考。如需获取准确内容,请参阅链接中的英语原文或自行翻译。

    您好!

      两个 STAT 关闭指示故障。 由于 POR 允许您重新开始充电、一个可能的问题是安全计时器故障。 将 TTC 引脚拉为高电平(禁用安全计时器并启用终止)并尝试新的充电周期。