This thread has been locked.

If you have a related question, please click the "Ask a related question" button in the top right corner. The newly created question will be automatically linked to this question.

[参考译文] UCC21530:UCC21530 VDD 至 HV 直流链路电压间隙问题

Guru**** 2381650 points
Other Parts Discussed in Thread: UCC21530
请注意,本文内容源自机器翻译,可能存在语法或其它翻译错误,仅供参考。如需获取准确内容,请参阅链接中的英语原文或自行翻译。

https://e2e.ti.com/support/power-management-group/power-management/f/power-management-forum/1042215/ucc21530-ucc21530-vdd-to-hv-dc-link-voltage-gap-issue

器件型号:UCC21530

大家好、

我的客户告知 VDD 电压是25V、HV DC-Link 没有高电压启动。

但他们可以看到 HV DC-Link 具有大约22V 至23V 的电压。

他只是想知道为什么在那里有这个电压? 我们的 IC 是否有任何内部电路或逻辑器件让它执行此操作?

 如果可能,他们想获得详细的修订方框图来解释这个问题是什么让它发生?

Eddie

  • 请注意,本文内容源自机器翻译,可能存在语法或其它翻译错误,仅供参考。如需获取准确内容,请参阅链接中的英语原文或自行翻译。

    您好、Eddie、

    感谢您的支持!

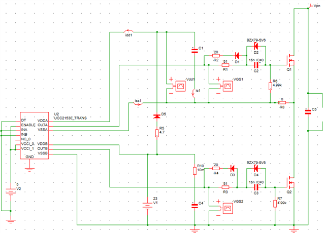
    是否可以获得客户原理图? 在不查看所有外部连接的情况下、很难查看 VDD 和 HV DC-Link 之间的可能链路。  

    是否在存在 VDD 电压时立即存在 HV 直流电压、或 UCC21530是否已开始开关?

    最后、如果客户将我们的器件从电路中移除、他们是否仍然会看到直流链路上的电压?

    此致、

    Daniel

  • 请注意,本文内容源自机器翻译,可能存在语法或其它翻译错误,仅供参考。如需获取准确内容,请参阅链接中的英语原文或自行翻译。

    Daniel、您好!

    请参阅我的附件和帮助以检查此问题。

    这对于我们这个客户的项目很重要。

    如果您在这里看到任何错误、请告诉我。 谢谢!

  • 请注意,本文内容源自机器翻译,可能存在语法或其它翻译错误,仅供参考。如需获取准确内容,请参阅链接中的英语原文或自行翻译。

    感谢您提供原理图。  不要在这里看到任何会解释客户为什么在 HV 连接上看到电压的问题。

    您能否确认、客户是在仿真中还是在实际应用中发现了此问题?

    开关节点上的电压是多少?

    客户使用什么 FET? 您能否提供器件型号?

    客户能否在移除器件后检查此电压是否存在? 这将有助于确定此问题是否与我们的器件有关。

    谢谢、

    Daniel

  • 请注意,本文内容源自机器翻译,可能存在语法或其它翻译错误,仅供参考。如需获取准确内容,请参阅链接中的英语原文或自行翻译。

    Daniel、您好!

    客户反馈如下所示;

    1.是的,此问题可以在模拟和实际应用程序上看到。

    开关节点电压为24.25V

    MOSFET 器件型号为 NVHL080N120SC1-D

    4.是的,它们尝试移除 UCC21530, HV DC 连接点在启动时具有3 ~5V 电压。

    然后将降至0V、但 UCC21530未将其移除、 高压直流链路将保持在23.46V。

    Eddie

  • 请注意,本文内容源自机器翻译,可能存在语法或其它翻译错误,仅供参考。如需获取准确内容,请参阅链接中的英语原文或自行翻译。

    您好、Eddie、

    感谢您提供更多信息。 我自己能够在一个简单的仿真中重复这个过程。 看起来电流沿着标记为蓝色的路径流动。

    当 VSSA 悬空时、内部连接会将其上拉至 VDDA、因为没有为自举电容器充电的路径。 这 意味着开关节点的电压刚好低于 VDD、而由于 FET 的反向二极管、HV 直流链路的电压刚好低于该电压。

    至于 VSSA 遵循 VDDA 的原因、SINSE VSSA 悬空、几乎没有电流通过器件。 这意味着任何内部电源电路基本上用作大上拉电阻器、将 VSSA 上拉至 VDDA。

    在功能上、这应该不会导致系统出现问题。 一旦自举电容器有机会充电、此效应就会消失。 如果客户想要移除此电压、则可以选择在短时间内开启低侧 FET、以便在 HV DC 链路开启之前允许自举电容器充电。

    请通过单击绿色按钮让我知道这是否可以解答您的问题、或者如果我可以提供进一步的帮助、请告诉我。

    此致、

    Daniel

  • 请注意,本文内容源自机器翻译,可能存在语法或其它翻译错误,仅供参考。如需获取准确内容,请参阅链接中的英语原文或自行翻译。

    Daniel、您好!

    正如您提到的、该 HV 直流链路电压来自自举电容器中的电荷。 我对吗?

    但我问我的客户、他说他移除 了自举电容器、仍然可以看到 HV DC 连接上有电压。

    您能不能知道电源来自哪里?

    Eddie  

  • 请注意,本文内容源自机器翻译,可能存在语法或其它翻译错误,仅供参考。如需获取准确内容,请参阅链接中的英语原文或自行翻译。

    您好、Eddie、

    我很抱歉、我 相信少量的功率将通过 UCC21530从 VDDA 到达 VSSA。 自举电容不会产生该电压、但 在控制该电压时至关重要、因为自举电容需要充电以防止开关节点悬空。此问题仅在开关节点悬空时发生、因为这意味着 VSS 引脚悬空。 当 VSS 引脚悬空时、它可以上拉至 VDD 电压。

    这有道理吗? 此电压是否会在客户应用中引起问题、或者他们只是想了解电压来自何处?

    此致、

    Daniel

  • 请注意,本文内容源自机器翻译,可能存在语法或其它翻译错误,仅供参考。如需获取准确内容,请参阅链接中的英语原文或自行翻译。

    Daniel、您好!

    感谢您的评论。 我在这里有一个想法。

    正如您所说、自举电容器正在充电、HV DC 链路将移除 VDDA 至 VSSA 的该电压。

    如果我们尝试让自举电容值改变更大的值、并在下一步中缓慢放电。

    当它再次充电时、它将保持电源持续供电。 它是否有任何副作用?

    Eddie

  • 请注意,本文内容源自机器翻译,可能存在语法或其它翻译错误,仅供参考。如需获取准确内容,请参阅链接中的英语原文或自行翻译。

    您好、Eddie、

    我相信您理解正确、一旦 VDD 至 VSS 之间存在电压、VSS 将不再浮动、因此不会出现此问题。

    您可以调整自举电容值、因为自举电容必须足够大、以便在正常运行时将电压保持在 UVLO 以上。 但我认为这是一个不同的问题、因为开关节点上的意外电压仅在电路开始开关之前出现。 它不应影响正常运行。

    我真的认为这里不需要修复。 客户是否发现此电压有问题?

    此致、

    Daniel

  • 请注意,本文内容源自机器翻译,可能存在语法或其它翻译错误,仅供参考。如需获取准确内容,请参阅链接中的英语原文或自行翻译。

    Daniel、您好!

    感谢您在此案例中的大力支持和强烈建议、以便我们澄清此应用 问题。

    最后、客户决定为 VSSA 侧提供另一个辅助电源以移除自举电容器。

    因为当 主高功率电压进入这里时,此功率级并不总是打开。

    它将启动,因此自举电容器将长时间不 会充电。 很难使用我们的解决方案(低侧 MOS 关断或大电容器)

    只需让您了解客户方面的最终决定。 感谢 Daniel 的帮助、谢谢!  

    Eddie