This thread has been locked.

If you have a related question, please click the "Ask a related question" button in the top right corner. The newly created question will be automatically linked to this question.

[参考译文] LMR33620:电源设计不工作

Guru**** 2522250 points


请注意,本文内容源自机器翻译,可能存在语法或其它翻译错误,仅供参考。如需获取准确内容,请参阅链接中的英语原文或自行翻译。

https://e2e.ti.com/support/power-management-group/power-management/f/power-management-forum/1022960/lmr33620-power-supply-design-is-not-working

器件型号:LMR33620

您好、先生、  

我已经使用 LMR33620ADDAR IC 设计了一个降压直流/直流稳压器。 我的交流/直流转换器模块输入电源电压为12V/0.25A、我的输出要求为3.3V/1A。

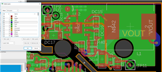
但是、一旦我给器件上电、直流/直流转换器 IC 就会短路。 VIN 引脚对 SW 引脚短路。 我还附上了从 WebBench Power Designer 获取的原理图和布局文件。请为我提供此问题的解决方案。

 

  • 请注意,本文内容源自机器翻译,可能存在语法或其它翻译错误,仅供参考。如需获取准确内容,请参阅链接中的英语原文或自行翻译。

    你好

    在什么情况下、您会看到故障?

    您是否有 SW 节点或任何其他节点的波形?

    您的电感器的值是多少?  电感器的饱和电流额定值是多少?

    输入电源上的0.25A 电流限制将不支持完整的1A 输出电流。

    您的输入电容器的放置方式似乎不是最佳的。  VIN 和 GND 连接

    需要直接连接到器件的引脚、如数据表中的 PCB 示例所示

    您将需要在器件的 DAP 下使用接地过孔。

    谢谢

  • 请注意,本文内容源自机器翻译,可能存在语法或其它翻译错误,仅供参考。如需获取准确内容,请参阅链接中的英语原文或自行翻译。

    您好、先生、

    感谢您的回复

    1. IC 的 Vin 和 SW 引脚在我为器件供电后立即变得短路、我没有在直流/直流转换器的输出端连接任何负载。 因此、目前我没有寻找1A 电流输出我的问题是它没有为我提供3.3V 输出。

    使用的电感器值为12uH 电感器 SRR1206-120ml (Bourns)、它具有 Maxi。 直流电流3A 和饱和电流为5.5A。

  • 请注意,本文内容源自机器翻译,可能存在语法或其它翻译错误,仅供参考。如需获取准确内容,请参阅链接中的英语原文或自行翻译。

    您好、先生、

    我还想知道电源正常(PG)引脚的连接。 根据 LMR33620A 的数据表、PG 引脚通过使用100K 电阻器上拉至 VCC 引脚、但根据 TI 工作台设计、PG 引脚在电感器后上拉至 SW 引脚、以便正确进行哪种设计。

  • 请注意,本文内容源自机器翻译,可能存在语法或其它翻译错误,仅供参考。如需获取准确内容,请参阅链接中的英语原文或自行翻译。

    你好

    听起来输入端可能存在某种过压情况。

    您能不能在上电和出现故障时提供输入电压的示波器截图。

    PG 引脚可通过100k 电阻上拉至 VCC 引脚或稳压器的输出。

    两个连接都正常

    谢谢

  • 请注意,本文内容源自机器翻译,可能存在语法或其它翻译错误,仅供参考。如需获取准确内容,请参阅链接中的英语原文或自行翻译。

    你好

    由于不活动、我将关闭此帖子

    谢谢