This thread has been locked.

If you have a related question, please click the "Ask a related question" button in the top right corner. The newly created question will be automatically linked to this question.

[参考译文] BQ25887:BQ25887 ADC 寄存器读取

Guru**** 2386620 points
Other Parts Discussed in Thread: BQ25887
请注意,本文内容源自机器翻译,可能存在语法或其它翻译错误,仅供参考。如需获取准确内容,请参阅链接中的英语原文或自行翻译。

https://e2e.ti.com/support/power-management-group/power-management/f/power-management-forum/1038035/bq25887-bq25887-adc-register-read

器件型号:BQ25887

您好!  

我叫 Babu、  

我已将输入电源连接为适配器源、即使在启用 ADC 功能后也无法读取 ADC 寄存器的值、您能帮我解决这个问题吗?

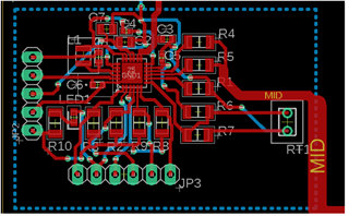
我的 PCB 的布局和原理图为:

layoutschematic

  • 请注意,本文内容源自机器翻译,可能存在语法或其它翻译错误,仅供参考。如需获取准确内容,请参阅链接中的英语原文或自行翻译。

    您好、Babu、

     您可以在此处查看 BQ25887的原理图和 PCB 布局提示: 布局提示

    也就是说、我建议为 VBUS 和 BAT 引脚使用更宽的通孔。 此外、接地平面多边形覆铜可以更好地将所有接地保持在同一水平、散热并最大限度地降低 I2C 线路上的 EMI 和噪声。 此外、我建议将 PMID 和 REGN 电容尽可能靠近引脚放置、也建议将其放置在器件周围的其他各种电容器中。 多边形接地层在这方面可能会有所帮助。

    对于 ADC、当您尝试启用 ADC 时、VBUS 和 BAT 的电压是多少? 启用 ADC 后、您能否回读 ADC 控制寄存器以确认它保持启用状态、并且在写入后该位不会返回0?

    此致、

    Juan Ospina

  • 请注意,本文内容源自机器翻译,可能存在语法或其它翻译错误,仅供参考。如需获取准确内容,请参阅链接中的英语原文或自行翻译。

    是的,实际上我可以读回 ADC 值,我的问题现在已经解决了,感谢您的回复 Juan,请就我在那里发布的 EVM 的 PMID 帖子向我提供帮助