尊敬的 TI 支持团队:
我对 TPS62902的效率有疑问。
我在我们的产品中一直使用 TPS62902、但无法获得我想象的效率。
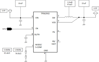
我将使用它、如下面的电路图所示。
请参见下图。
左侧的图是我们的效率测量值、右侧的图来自客户数据表。
尽管输出电感器条件存在差异、但无法获得数据表中显示的效率。
这是由电感器引起的吗?如果有任何建议、我们将不胜感激。
如果所提供的信息不足、请告知我们。


This thread has been locked.
If you have a related question, please click the "Ask a related question" button in the top right corner. The newly created question will be automatically linked to this question.
尊敬的 TI 支持团队:
我对 TPS62902的效率有疑问。
我在我们的产品中一直使用 TPS62902、但无法获得我想象的效率。
我将使用它、如下面的电路图所示。
请参见下图。
左侧的图是我们的效率测量值、右侧的图来自客户数据表。
尽管输出电感器条件存在差异、但无法获得数据表中显示的效率。
这是由电感器引起的吗?如果有任何建议、我们将不胜感激。
如果所提供的信息不足、请告知我们。


您好、Joseph
我是 Tsuboi。
我测量了开关频率。
但是、频率没有显著变化。
请参见下图。
在下图中添加了针对每个负载电流测量的开关频率。
没有发现大的差异。

我有疑问。
请参见下图。
这是负载电流为2A 时的波形。
我无法确定该波形是否正确。
是否会导致效率低下?
从大约1.9A 可以看出这一趋势。

如有任何建议,请提出。
如果所提供的信息不足、请告知我们。