This thread has been locked.

If you have a related question, please click the "Ask a related question" button in the top right corner. The newly created question will be automatically linked to this question.

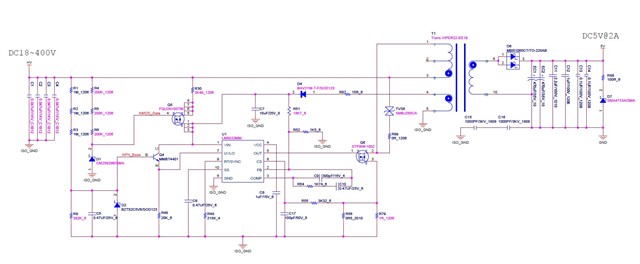
[参考译文] LM5022:电路回顾

Guru**** 2516920 points
Other Parts Discussed in Thread: LM5022

请注意,本文内容源自机器翻译,可能存在语法或其它翻译错误,仅供参考。如需获取准确内容,请参阅链接中的英语原文或自行翻译。

https://e2e.ti.com/support/power-management-group/power-management/f/power-management-forum/1030457/lm5022-circuit-review

器件型号:LM5022

您好、专家、

您能帮您回顾 一下电路吗?

谢谢

Daniel