主题中讨论的其他器件:TPS61022、
大家好、
我的客户遇到了问题、但我不做正在发生的事情。
我想和团队讨论一下。
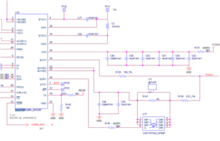
BQ25798的 SYS 引脚连接到升压转换器 的 TPS61022输入。
如果我从电池到 sys 引脚供电、则系统引脚电压如下图所示、无法达到稳定状态。
我的客户进行一些测试。
1) 移除升压转换器、并从电池向 sys 引脚供电、系统电压可达到3.8V (稳定状态)。
2) 拆下升压转换器、并在 sys 引脚(负载)处添加电阻器、并将电池电源连接到 sys 引脚、系统电压可达到3.8V (稳定状态)。
3) 继续连接升压转换 器、但首先从 VBUS 引脚供电、然后从电池供电系统电压可达到3.8V (稳定状态)。
4) 测试升压转换器、升压转换器可以正常工作。
团队能给我一些建议吗?



