请注意,本文内容源自机器翻译,可能存在语法或其它翻译错误,仅供参考。如需获取准确内容,请参阅链接中的英语原文或自行翻译。
器件型号:BQ25303J 你好
我在这里有一些关于 BQ25303J 的问题
我想知道
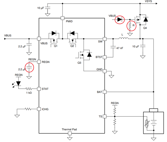
1、REGN 电容的电压选择。 应该大于 VBUS? 或电池4.2V?
2. 1N4148是否是电源路径二极管的理想选择?
3.是否可以为 R 使用1M?

谢谢!
This thread has been locked.
If you have a related question, please click the "Ask a related question" button in the top right corner. The newly created question will be automatically linked to this question.