主题中讨论的其他器件:TPS23756、 TPS23730、 TLV431A
您好!
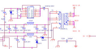
我使用的电路与评估板中的电路相同、用于我的研究目的。 在采购组件时、以太网插孔(7499511001)已过时、因此我在电路中使用了替代部件(7499511440)、使电路中的所有其他组件保持不变(随附原理图)。 我没有在桥式整流器上获得52v 输出、而它只有0.54v。
此致、
Sivakumar S G
This thread has been locked.
If you have a related question, please click the "Ask a related question" button in the top right corner. The newly created question will be automatically linked to this question.
您好!
我使用的电路与评估板中的电路相同、用于我的研究目的。 在采购组件时、以太网插孔(7499511001)已过时、因此我在电路中使用了替代部件(7499511440)、使电路中的所有其他组件保持不变(随附原理图)。 我没有在桥式整流器上获得52v 输出、而它只有0.54v。
此致、
Sivakumar S G
您好 Sivakumar、
感谢您的更新! 请告诉我以下两个信息。 这将帮助我们 找到问题。
由于有许多跳线(J46、J47、J48、...) 在您的原理图中、我需要知道每个模块的状态。 APD 等引脚可能会在施加适配器电压时禁用 PoE 输入电源。
2.请问您使用哪种 PSE 向 PD 板供电? 您能否在 FB7 参考 V_SS 之前对 FB7进行降噪并测量电压? 如果 PSE 正常、您应该能够获得 PSE 检测电压、如 下面的绿色通道。 此操作将帮助我们了解问题出在电源发送(PSE)侧或接收(PD)侧。



顺便说一下、出于学习目的、您可以尝试通过以下方式申请此 EVM 板的免费样片:
tisamples.ti.com/.../TPS23756EVM
此致、
Diang
尊敬的 Diang:
感谢您的回复。
我已经购买了相同的评估板、并将相同的电路用于我的应用。
跳线连接与评估板中的设置相同、如下所示:
J45 - 2/3
J46 - 1/2
J47 - 2/3
J48 - 1/2
我使用的是 tp-link PoE+ PSE (型号 TL-SF1006P)。 我已连接 FB7和 VSS 两端的电压示波器图像(在移除 FB7后)。

谢谢、此致、
Sivakumar S G
您好 Sivakumar、
我检查了原理图中的检测和分类电路。 他们看起来对我来说还可以。
对于跳线状态、我还想确保 J44短路。
我看到变压器次级侧存在开路、假设 J44短路、我可能怀疑维持功率特征 (MPS)会在流过以太网电缆的电流小于10mA 时关闭 PSE。 您可以在 VDD1和 RTN 之间放置一个4kOhm 功率电阻器、以保持最小 MPS 电流。


此致、
Diang
您好 Sivakumar、
我在原理图中没有发现任何检测和分类电路问题。
我建议您使用带工作台直流电源的剪切以太网电缆直接连接 PD 以太网端口。 您需要短接12、36、45和78 (如下图所示、来自 www.nellyssecurity.com/.../what-is-power-over-ethernet-poe-and-how-can-it-change-your-ip-camera-installation-life)。


1.在工作台电源中设置+DC = 48V。 将开路负载的电源电流限制为~0.15A。
2.将36连接到+DC、12连接到-DC。 测量整流器输出电压并观察是否存在任何 SC 事件。
3. 将 45连接到+DC、 78连接到-DC。 测量整流器输出电压并观察是否存在任何 SC 事件。
如果整流器电路和 PD 端口正确、则整流器输出电压应接近48V。 并且通常开路负载电流应小于0.1A
请告诉我您的测试结果。
此致、
Diang
您好 Sivakumar、
感谢您的测试。 如果第二步已经导致 SC、我建议不要尝试第三步。 以下是一些问题和建议。
1.对于 IC 损坏、您是指 在 SC 之后 PD 受损了吗? PD 通常具有过流/过热保护、以避免 SC 损坏。

2. CTL 引脚是否在测试板中浮动? 如果是、您可以尝试将其绑定到 RTN、以禁用 NMOS 初级侧栅极的导通。 则直流/直流应关闭。 然后查看 SC 是否仍然存在(快速拉出连接器可能会避免 IC 损坏)。

3.变压器在偏置绕组处的匝数非常高(匝数比1:1.9)。 如果占空比保持高电平(即使是0.2个占空比、在 V_C 下为48*1.9*0.2 = 18V)、V_C 上的电压可能会超过限制(19V)。

此致、
Diang
Sivakumar S G、您好!
感谢您的更新。
我在您发送的原理图中没有看到光耦合器(TCMT1107)。 您能否发送 次级侧电路的原理图?
由于 Q11中的 G-S 短接已由您一侧修复、您是否可以断开 Q11并尝试使用工作台电源再次接通电路板电源(快速拉出连接器可能会避免 IC 损坏)? 因此、我们可以知道 SC 故障位于初级侧而不进行切换。
此致、
Diang
您好 Sivakumar、
Q16的栅极驱动电路似乎无法正常工作。 当 SEC9为+和 SEC12 -时、Q16的栅极电压应为12V。除此之外、Q15和 Q16上没有缓冲电路、这可能会导致高过冲损坏这两个 NMOS。

可在 www.ti.com/.../sluuc91a.pdf 中找到栅极驱动电路和缓冲器电路示例
请按照我在上面发布的注释 来拆分 Q11并尝试使用工作台电源再次为电路板供电(快速拔出连接器可能会避免 IC 损坏)? 因此 、我们可以在秒内调试 SC 故障而不产生影响
此致、
Diang
您好 Sivakumar、
感谢您检查焊接问题。 我是否知道您在工作台电源中设置的钳位电流?
我发现 即使 J44设置为开路、VDD 和 VDD1之间仍可能存在连接。 您可能还需要对 D59和 C219进行降序、以确保 VDD 未连接到 VDD1。

如果断开、VDD 和 VDD1可以解决 SC 问题。 当我们重新连接 VDD 和 VDD1时、SC 再次发生、我怀疑 VC、VB、GATE 和 GAT2是可能消耗过多电流的电源引脚。 您能否尝试断开它们的连接以查看是否可以解决 SC 问题?
此致、
Diang
您好 Sivakumar、
PSE 或 PD 的保护功能与 SEC 的电路故障相关、因此不会产生52V 电压。
如前所述、 Q16的栅极驱动电路似乎不工作、需要添加缓冲电路。 可在 www.ti.com/.../sluuc91a.pdf 中找到栅极驱动电路和缓冲器电路示例
此致、
Diang
尊敬的 Diang:
变压器次级侧存在布局错误、晶体管 MMBTA06 (Q14)的引脚编号在原理图符号和封装中有所不同、因此发射极和基极发生了相互变化。 现在、我们已更正、并更换了次级侧的有源组件。 再说一次、它不起作用。
是否有任何方法 可以确定 TPS23756 IC 在通过工作台电源为电路供电时是否工作正常。
来自 GATE 和 GAT2引脚的信号可能是什么?
谢谢、此致、
Sivakumar S G
您好 Sivakumar、
感谢您的更新。 抱歉、我的拼写错误应该是 J44、而不是 J11。
初级侧似乎仍然存在短路(SC)。 很抱歉、在您进行这些修改后、我无法在原理图中看到 SC。 我想、一些电容器或器件可能会损坏并变成 SC。 请尝试:
1.在电路板未供电的情况下,使用电压表测量 Vdd 和 RTN 之间的电阻
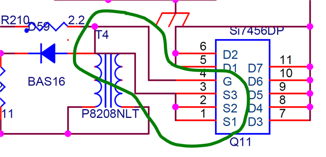
2.请尝试移除 R210,这是 Q11的栅极电阻。 然后打开电源以查看是否仍有 SC。
此致、
Diang
您好 Sivakumar、
此外、还有一个调试检查列表。 使用 PoE PSE 作为输入时、您可能会尝试提取握手波形。 即使您最终没有 Vdd 电压、您也可能会看到一些握手波形。
e2e.ti.com/.../PD-Debug-Check-List.xlsx
此致、
Diang
您好 Sivakumar、
栅极的频率看起来正确。

由于 Vc 较低、振幅太低。 低 Vc 是由低 Vout 引起的。 所以这是合理的。

根本原因可能是反馈环路。 您能做些什么:

1.检查 T4的位置、带有二极管的侧应具有高匝数比(5500m Ω)侧;
2.使用较小的电阻器(可能先尝试5.5欧姆)更改 R212、以查看输出电压是否增大;
3、您能否向我发送更新后的原理图? 因为修改了多个器件。
此致、
Diang
尊敬的 Diang:
1.变压器 T4放置方式正确。
2.我已将电阻器4.9欧姆、5. R212上为欧姆和6.8欧姆、 但输出电压仅为2.65V、 则这些是每个测试点的电压、
VC = 7.2V、Vb = 5V、CTL = 1.6V、P12 = 0V、P36 = 52V、 GATE = 0、GAT2 = 0、RCS = 0、T2P = 0
3、得到 Vout 大约需要10到15秒的时间。
4. 测量变压器前后接地的电压时,我得到的电压为3V,并在一段时间后下降。
谢谢、此致、
Sivakumar S G
您好 Sivakumar、
感谢您的检查。 我这边有两个问题:
" 3. 获取 Vout 大约需要10到15秒的时间。"
这很奇怪。 通常、延迟时间非常短(100ms 或更短)。
"四. 当测量变压器前后的接地电压时、我将获得3V 的电压、并在一段时间后下降。"
您是说您在 C226测量了压降吗?

如前所述、辅助栅极驱动电路和次级侧的缓冲电路存在一些问题。 如果您的原理图已更新、请将更新 后的原理图发送给我。
此外、我看到您的占空比很低、您能否在所示的点(CTL)测量电压? 如果此电压低于1.5V、 则可能需要检查 U40的位置。

此致、
Diang
尊敬的 Diang:
[引用 userid="525282" URL"~/support/power-management-group/power-management/f/power-management-forum/1125391/tps23756evm-52v-is-not-obtained-as-bridge-rectifier/4223296 #4223296"]您能否测量显示点(CTL)的电压?[/quot]CTL 上的电压为1.6V
[引用 userid="525282" URL"~/support/power-management-group/power-management/f/power-management-forum/1125391/tps23756evm-52v-is-not-obtained-as-bridge-rectifier/4223296 #4223296"]您是指您测量了 C226的压降吗?是的、我测量了 C226两端的电压。
[引用 userid="525282" URL"~/support/power-management-group/power-management/f/power-management-forum/1125391/tps23756evm-52v-is-not-obtained-as-bridge-rectifier/4223296 #4223296"]如果您的原理图已更新,请将更新 的原理图发送给我。我在这里附上了原理图。
e2e.ti.com/.../PoE-Circuit-updated.pdf
谢谢、此致、
Sivakumar S G
您好 Sivakumar、
CTL 处的电压将与初级 侧 NMOS 的占空比相关。 当电压为1.6V 时、会导致占空比极低、并可能导致输出电压过低。

我测试了一个 TPS23730电路板、 在开路负载下、V_comp 值为2V、在满载时为2.7V。

您在次级侧的反馈环路对我来说是正确的。 那么、您能否尝试下面的两种方法来查看我们是否可以找到一些线索。
1.您可以尝试测量 R44的电压吗? 该值应为1.24V

2.您是否可以尝试将电阻器 R38减小到200 - 400欧姆。 如果流入 TLV431A 的源电流小于特定值、 则 TLV431A 可能无法正常工作。

顺便说一下、由于 没有缓冲 电路、我仍然对您的次级侧电源电路感到担忧。 但是、如果 Q6和 Q7的 VDS 和 Vgs 正常、则不需要缓冲器电路。

此致、
Diang
尊敬的 Diang:
[引用 userid="525282" URL"~/support/power-management-group/power-management/f/power-management-forum/1125391/tps23756evm-52v-is-not-obtained-as-bridge-rectifier/4224629 #4224629]1. 您可以尝试测量 R44处的电压吗? 此电压应为1.24V。 [/引述]此时只有0.4V。
[引用 userid="525282" URL"~/support/power-management-group/power-management/f/power-management-forum/1125391/tps23756evm-52v-is-not-obtained-as-bridge-rectifier/4224629 #4224629">您是否可以尝试将电阻器 R38减小到200 - 400欧姆。 如果流入 TLV431A 的源电流小于特定值、 则 TLV431A 可能无法正常工作。[/QUERP]我已经放置了380欧姆和330欧姆电阻器、在这两种情况下、输出电压都只有2.2V。
[引用 userid="525282" URL"~/support/power-management-group/power-management/f/power-management-forum/1125391/tps23756evm-52v-is-not-obtained-as-bridge-rectifier/4224629 #4224629")顺便说一下、由于 没有缓冲 器电路、我仍然对您的次级侧电源电路感到担忧。 但是、如果 Q6和 Q7的 VDS 和 Vgs 正常、则不需要缓冲电路。[/quot]原理图经过修改、这将在修改后的电路板中完成。

谢谢、此致、
Sivakumar S G
您好 Sivakumar、
1.您可以尝试测量 R44的电压吗? 该值应为1.24V
此时只有0.4V。
TLV431A 相关电路似乎存在一些问题、因此无法提供正确的1.24V 电压。这可能是为您提供低输出电压的主要原因。
您可能需要检查 TLV431A 的相关元件(如 R44和 R40)、并 尝试使用新的 TLV431A 来替代旧的 TLV431A。
此致、
Diang