请注意,本文内容源自机器翻译,可能存在语法或其它翻译错误,仅供参考。如需获取准确内容,请参阅链接中的英语原文或自行翻译。
器件型号:UC3525A 各位专家:
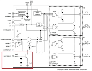
我的客户询问关断引脚的绝对最大值。

我猜最大电压为5.5V (逻辑输入)、但请让我确认、因为关断引脚是内部 NPN 晶体管的基极、需要偏置电流、如模拟输入。

此致、
Uchikoshi
This thread has been locked.
If you have a related question, please click the "Ask a related question" button in the top right corner. The newly created question will be automatically linked to this question.
各位专家:
我的客户询问关断引脚的绝对最大值。

我猜最大电压为5.5V (逻辑输入)、但请让我确认、因为关断引脚是内部 NPN 晶体管的基极、需要偏置电流、如模拟输入。

此致、
Uchikoshi