Other Parts Discussed in Thread: TPS548D22
尊敬的团队
一个好消息 是、我们在客户的新项目中使用 TPS548D22 (U501、U509)进行设计。
您可以帮助查看原理图和布局吗?


e2e.ti.com/.../pcb3_5F00_0825_2D00_ray.pdfe2e.ti.com/.../PCB3_5F00_akr5201_5F00_EVB_5F00_A_2D00_0826.brd
非常感谢
丹尼
This thread has been locked.
If you have a related question, please click the "Ask a related question" button in the top right corner. The newly created question will be automatically linked to this question.
Other Parts Discussed in Thread: TPS548D22
尊敬的团队
一个好消息 是、我们在客户的新项目中使用 TPS548D22 (U501、U509)进行设计。
您可以帮助查看原理图和布局吗?


e2e.ti.com/.../pcb3_5F00_0825_2D00_ray.pdfe2e.ti.com/.../PCB3_5F00_akr5201_5F00_EVB_5F00_A_2D00_0826.brd
非常感谢
丹尼
尊敬的 Denny's:
关于原理图的反馈、请执行以下操作:
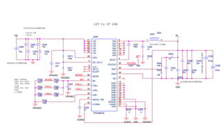
C503 和 C555应直接连接在 RSP 和 RSN 引脚之间。
2.对于 PVIN=12V、Vout=2V 的应用、频率为650kHz。 建议的时间常数是设置 Rx2。 这可以通过为 R563和 R505选择25.5k Ω 电阻器来实现
3.我会在两个器件的 PVIN 引脚和 PGND 之间放置一个0.1uF、25V 的电容器。 在布局中、该电容器应尽可能靠近器件引脚放置、以实现高频旁路。
4.两个器件上的引脚37应保持未连接。 可以移除 C556和 C505电容器。
对于布局、我有以下反馈:
1.如果可能,我建议将 VDD 旁路电容顺时针旋转90度,直接放在 VDD 布线上。 这项建议适用于这两个部分。
2.如果包括/如果包含、PVIN 上的0.1uF 旁路电容器应尽可能靠近 PVIN 引脚放置
在原理图中固定时。 请将1nF 滤波电容器直接移至器件的 RSP 和 RSN 引脚两端。
此致、
Alec Biesterfeld