Other Parts Discussed in Thread: TL494
请注意,本文内容源自机器翻译,可能存在语法或其它翻译错误,仅供参考。如需获取准确内容,请参阅链接中的英语原文或自行翻译。
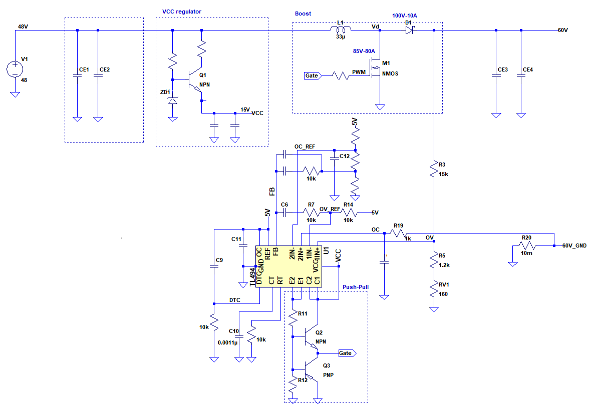
器件型号:TL494 各小组使用带 TL494的升压电路。
下面显示的等效电路。
从 可再生电源等过压状态恢复时、会发生压降。
我使用仿真电路进行测量。
从过压状态恢复时、它会在占空比为0%的情况下传递5V 至3.5V 电压、因此我认为响应会延迟。
是否可以将 FB 端子电压钳位到大约4V、该电压略高于占空比阈值电压?

