This thread has been locked.

If you have a related question, please click the "Ask a related question" button in the top right corner. The newly created question will be automatically linked to this question.

[参考译文] TPS2490:MOSFET 的栅极信号振荡

Guru**** 2510675 points
Other Parts Discussed in Thread: TPS2490

请注意,本文内容源自机器翻译,可能存在语法或其它翻译错误,仅供参考。如需获取准确内容,请参阅链接中的英语原文或自行翻译。

https://e2e.ti.com/support/power-management-group/power-management/f/power-management-forum/977616/tps2490-oscillation-the-gate-signal-of-mosfet

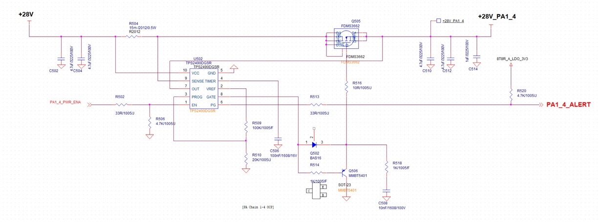
器件型号:TPS2490

你好

我附加了 TPS2490的原理图和波形

当增加负载时、MOSFET (Q505)的栅极信号振荡

为何 对 MOSFET 的栅极信号进行振荡?

您能否检查 SCH 和波形是否存在 振荡?

此致

  • 请注意,本文内容源自机器翻译,可能存在语法或其它翻译错误,仅供参考。如需获取准确内容,请参阅链接中的英语原文或自行翻译。

    您好、Louis、

    您能否向我们提供输入电流和计时器波形以及栅极电压和 Vout 的测试波形。

    另请分享已填充的设计计算器。 它位于产品文件夹下。

    此致、

    Rakesh