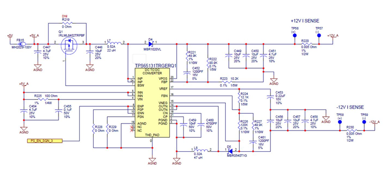
我们有一个使用 TPS65131-Q1从5V 电源生成+12V 和-12V 的新设计。 在-12V 电压不正确的情况下、我们对~10-20%的产品产生了余波。 它似乎斜升至-12V、然后关闭。 发生这种情况时、+12V 电源轨就会正常启动。 我们怀疑-12V 电源轨问题可能是由于器件上激活了过压保护。 我们可以通过向负电源轨临时添加~50mA 预加载来避免这种情况、但我们更希望不需要这么长时间。 连接了实现电路。 请告知此处是否有任何可能导致观察到的行为的内容。 我们注意到、根据数据表公式11和12 (使用的值为1200pF、而不是计算出的62.5pF)、设计人员使用的前馈电容明显高于所需的前馈电容。 这是否会导致观察到的行为、如果是、应进行哪些更改?
