请注意,本文内容源自机器翻译,可能存在语法或其它翻译错误,仅供参考。如需获取准确内容,请参阅链接中的英语原文或自行翻译。
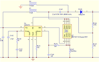
器件型号:LM3478 我们在旧设计中使用 LM3478作为22V 0.4A 电源。
我想使其成为12A 0.8A 电源、而不改变 PCB。 只需更改组件值。
如果我使用"电源设计器"应用、它需要一个耦合电感器。 在本例中为"DRQ125-470-R"。
由于旧设计使用两个单独的电感器(外形尺寸 DR127)、因此这是一个问题
我能否仅在94uH 上使用两个单独的电感器? 我不知道这是否可以在正确的外形尺寸中得到保持。
或者是否有更简单的方法来完成此任务?
电源设计人员图片:

我们当前的22V 电源: 