This thread has been locked.

If you have a related question, please click the "Ask a related question" button in the top right corner. The newly created question will be automatically linked to this question.

[参考译文] TPS560430:TPS560430X3FDBVR 对于固定电压模型、如何处理 FB 引脚

Guru**** 2529430 points


请注意,本文内容源自机器翻译,可能存在语法或其它翻译错误,仅供参考。如需获取准确内容,请参阅链接中的英语原文或自行翻译。

https://e2e.ti.com/support/power-management-group/power-management/f/power-management-forum/983456/tps560430-tps560430x3fdbvr-what-to-do-with-fb-pin-for-fixed-voltage-model

器件型号:TPS560430

您好!

我想在 我的设计中使用 TPS560430X3FDBVR (固定电压)。 但在数据表中、我只能看到需要在 FB 引脚上使用分压器的可调输出电压的参考设计。 我假设此引脚必须使用固定电压模型直接连接到 VOUT、因为基准电压为3.3 B。您可以向我确认这一点吗?

谢谢!

  • 请注意,本文内容源自机器翻译,可能存在语法或其它翻译错误,仅供参考。如需获取准确内容,请参阅链接中的英语原文或自行翻译。

    您好!

    是的、没错。

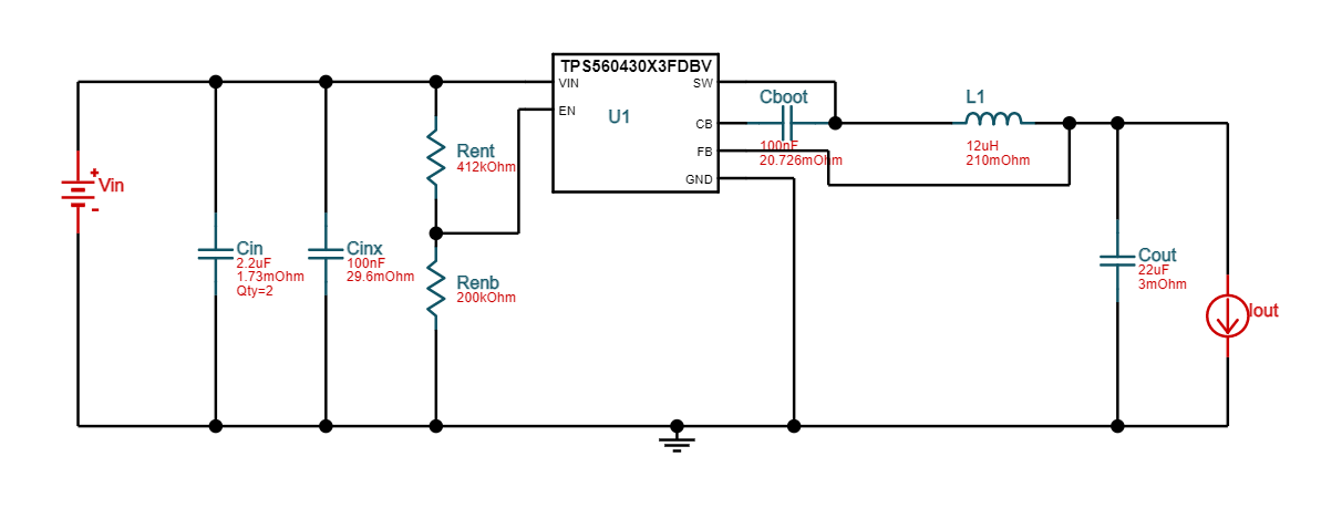
    如下所示。

    此致、

    Wendy