请注意,本文内容源自机器翻译,可能存在语法或其它翻译错误,仅供参考。如需获取准确内容,请参阅链接中的英语原文或自行翻译。
器件型号:LM5122-Q1 您好、专家、
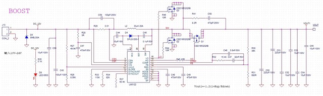
当客户使用 LM5122+CSD19532Q5B 方案来提升电压时、VIN=12V、VOUT=70V、FSW=110KHz、它可以在100R 负载下正常工作;
当负载电阻降至70R 时、输出电压被下拉至大约15V、这不是正常的工作。 目标输出功率为150W。
下面是我们的电路原理图、您能帮我们解决这个问题吗? 谢谢。

此致
郭松珍