您好!
我们在 TPS62808输出电压方面遇到了一些问题。
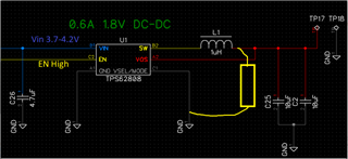
原理图如下所示: 
我们的电池输入为3.7V-4.2V。
问题是我们的输出电压与我们设置的 VSEL 不对应。 在数据表中、它指出连接到 GND 的 VSEL 应提供1.8V 的输出电压。
根据输入电压、我们的输出电压似乎约为3.3-3.7V。 当我们将1K 电阻器从 TPS62808连接到 GND 仿真负载时、该电压跳至1.8V。
最后、我们尝试在试验电路板上创建测试电路、结果与输出电压不同。 我们还发现、连接电阻器时、输出电压不会跳至1.8V。
我们假设这可能是试验电路板的焊接错误、因为 TPS62808是一个很小的组件 、很难焊接。
希望大家能帮我。
谢谢你
Tom






