This thread has been locked.

If you have a related question, please click the "Ask a related question" button in the top right corner. The newly created question will be automatically linked to this question.

[参考译文] TPS23755:原理图更新

Guru**** 2769855 points

Other Parts Discussed in Thread: TPS23755, TPS23753A, PMP8803, TPS23755EVM-894

请注意,本文内容源自机器翻译,可能存在语法或其它翻译错误,仅供参考。如需获取准确内容,请参阅链接中的英语原文或自行翻译。

https://e2e.ti.com/support/power-management-group/power-management/f/power-management-forum/1001995/tps23755-schematic-reivew

器件型号:TPS23755
主题中讨论的其他器件: TPS23753APMP8803

尊敬的团队

在  客户的新项目中、我们在 TPS23755中进行设计、这是一个好消息。

您可以帮助查看原理图吗?

非常感谢

丹尼

  • 请注意,本文内容源自机器翻译,可能存在语法或其它翻译错误,仅供参考。如需获取准确内容,请参阅链接中的英语原文或自行翻译。

    尊敬的 Denny's:  

    这是客户自己的设计还是基于参考设计?  这对我来说不是很熟悉。  

    建议使用 TPS23755进行初级侧调节(PSR)方法、看起来它们使用次级侧调节。  

    对于次级侧调节、我建议查看 PMP8803、它在 12V 输出下使用 TPS23753A。  

    否则、如果您对 PSR 感兴趣、我建议查看 TPS23755EVM-894、它在12V 输出下使用 TPS23755。  

    如果对此有任何其他问题、请告知我。 谢谢!  

    此致、  

    Brett Colteaux  

  • 请注意,本文内容源自机器翻译,可能存在语法或其它翻译错误,仅供参考。如需获取准确内容,请参阅链接中的英语原文或自行翻译。

    你好、Brett

    谢谢您的推荐。

    客户已修改 原理图。

    您可以帮助查看原理图吗?

    非常感谢

    丹尼

  • 请注意,本文内容源自机器翻译,可能存在语法或其它翻译错误,仅供参考。如需获取准确内容,请参阅链接中的英语原文或自行翻译。

    尊敬的 Denny's:  

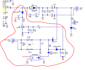
    我对该设计目前的情况有一些顾虑。  

    变压器点约定不正确。  

    我也不建议在次级上使用铁氧体磁珠。  

    我也不建议在低侧使用功率二极管、我建议在输出的高侧使用功率二极管。  

    总而言之、我对设计感到担忧、 我建议他们复制 TPS2755EVM-894、因为这是众所周知的12V 工作解决方案。  

    另外需要注意的是、对于不需要适配器优先级的设计、AUX_D 光耦反馈电路不是必需的。 它们看起来是直接在输出端对12V 适配器进行二极管 ORing、如果是这样、则可以移除光耦反馈组件。  

    如果您对此有任何疑问、请告诉我。 谢谢你。  

    此致、

    Brett Colteaux  

  • 请注意,本文内容源自机器翻译,可能存在语法或其它翻译错误,仅供参考。如需获取准确内容,请参阅链接中的英语原文或自行翻译。

    你好、Brett

    谢谢您的推荐。

    一个问题:客户需要 适配器优先级,如何 修改原理图?

    我遵循 TPS2755EVM-894。

    我听从您的建议、客户 修改 了原理图。

    您可以帮助查看原理图吗?

    1.我也不建议在次级上使用铁氧体磁珠。

     -删除  

    2.我也不建议在低侧使用功率二极管、我建议在输出的高侧使用功率二极管。  

     -已修改

    AUX_D 光耦反馈电路

     -删除  

     4.变压器点约定不正确。

      -已修改

    您可以帮助查看原理图吗?

    非常感谢

    丹尼

  • 请注意,本文内容源自机器翻译,可能存在语法或其它翻译错误,仅供参考。如需获取准确内容,请参阅链接中的英语原文或自行翻译。

    尊敬的 Denny's:

    下面圆圈内的电路使适配器的优先级高于 PoE:

    在客户原理图中、他们可以在 C2775上添加12V 适配器输入、与上面显示的 TPS23755EVM-894原理图类似。 这将使适配器具有高于 PoE 的优先级。  

    或者、启用适配器优先级的更简单方法是在输出端使用二极管或12V 适配器。 为了使适配器具有优先级、它们需要确保 PoE 输出电压始终低于适配器的最小电压。

    另请参阅以下基于原理图的反馈:

    • 对于 D29、您可以将其保留在电路板上、但这可能会影响检测电流、因为关断状态泄漏电流为5uA。 最终可能需要 DNP。  
    • 建议将 C2017更改为1nF。
    • 必须将位于 D67阳极的节点连接到 VSS。
    • 我假设标记为 GND1、GND2、GND3和 GND4的是 TPS23755上的 A1、A2、A3、A4锚固引脚。 这些都连接到 PGND、但这不正确。 我建议:
      • A1需要连接到 RSNS。
      • A2需要连接到 VSS。
      • A3需要连接到 VDD。
      • A4需要连接到漏极。
    • 我假设标记为 GND5的是焊盘。 如果是、我建议将其连接到 VSS。
    • VPD/VDD 引脚连接不正确。 例如、D6可被移除、C2272也可被移除。 R2264应连接到 VSS。 有关如何连接这些引脚和组件、请参阅 TPS23755EVM-894。  
    • 建议从变压器的引脚2向次级接地添加2kV 电容器、如 TPS23755EVM-894中所示。
    • 建议不要将 BAV20WS-7-F 用于 D68、而是使用 TPS23755EVM-894中类似的二极管(额定电压、电流和反向恢复时间)、否则可能会损坏 FET。
    • 建议在 C1991中使用680pF。
    • 我建议添加一个与输出电感器 L1524并联的0ohm 电阻器、因为这可能有助于调节。 电感器可能会使调节性能变差。
    • 建议移除 D63。
    • 另请注意、IC 引脚排列不正确、建议更正此问题。  

    一旦做出这些更改、请告诉我、我可以再做一次审阅。 谢谢!

    此致、

    Brett Colteaux

  • 请注意,本文内容源自机器翻译,可能存在语法或其它翻译错误,仅供参考。如需获取准确内容,请参阅链接中的英语原文或自行翻译。

    你好、Brett

    谢谢您的推荐。

    客户 将修改原理图。

    客户有一些问题、您能帮您回答吗?

     TPS23755EVM-894原理图的用户指南第4页。

    变压器 T1的应用是什么?

    2.   R3、C4、C5的应用是什么?

    非常感谢

    丹尼

  • 请注意,本文内容源自机器翻译,可能存在语法或其它翻译错误,仅供参考。如需获取准确内容,请参阅链接中的英语原文或自行翻译。

    尊敬的 Denny's:

     

    请在下面查找您的问题的答案:

     

    1. 这是数据变压器、用于提取通过以太网电缆发送的数据。
    2. Bob Smith 端接有一部分、您可以在以下应用手册中了解有关这一点的更多信息:https://www.ti.com/lit/an/slua469/slua469.pdf?ts=1613488928783&ref_url=https%253A%252F%252Fwww.google.com%252F

     

    谢谢你。

     

    此致、

    Brett Colteaux

  • 请注意,本文内容源自机器翻译,可能存在语法或其它翻译错误,仅供参考。如需获取准确内容,请参阅链接中的英语原文或自行翻译。

    你好、Brett

    感谢您的大力支持。

    应用程序不使用适配器。 即远程 AUX_D 光耦反馈电路。
    对于10mA MPS、它们将 R2265保持为虚拟负载。
    我听从您的建议、客户修改了原理图(标记绿色周期)。
    您可以帮助查看原理图吗?

    对于 D29、您可以将其保留在电路板上、但这可能会影响检测电流、因为关断状态泄漏电流为5uA。 最终可能需要 DNP。
    -变为 NC
    建议将 C2017更改为1nF。
    -已修改
    必须将位于 D67阳极的节点连接到 VSS。
    -已修改
    我假设标记为 GND1、GND2、GND3和 GND4的是 TPS23755上的 A1、A2、A3、A4锚固引脚。 这些都连接到 PGND、但这不正确。 我建议:
    A1需要连接到 RSNS。
    A2需要连接到 VSS。
    A3需要连接到 VDD。
    A4需要连接到漏极。
    我假设标记为 GND5的是焊盘。 如果是、我建议将其连接到 VSS。
    -已修改
    VPD/VDD 引脚连接不正确。 例如、D6可被移除、C2272也可被移除。 R2264应连接到 VSS。 有关如何连接这些引脚和组件、请参阅 TPS23755EVM-894。
    -已修改
    建议从变压器的引脚2向次级接地添加2kV 电容器、如 TPS23755EVM-894中所示。
    -已修改
    建议不要将 BAV20WS-7-F 用于 D60、而是使用 TPS23755EVM-894中类似的二极管(额定电压、电流和反向恢复时间)、否则可能会损坏 FET。
    -已修改
    建议在 C1991中使用680pF。
    -已修改
    我建议添加一个与输出电感器 L1524并联的0ohm 电阻器、因为这可能有助于调节。 电感器可能会使调节性能变差。
    -已修改
    建议移除 D63。
    另请注意、IC 引脚排列不正确、建议更正此问题。
    -已修改

    非常感谢

    丹尼

  • 请注意,本文内容源自机器翻译,可能存在语法或其它翻译错误,仅供参考。如需获取准确内容,请参阅链接中的英语原文或自行翻译。

    尊敬的 Denny's:  

    我已经用绿色查看了这些部分、对我来说看起来不错。

    谢谢你。  

    此致、

    Brett Colteaux  

  • 请注意,本文内容源自机器翻译,可能存在语法或其它翻译错误,仅供参考。如需获取准确内容,请参阅链接中的英语原文或自行翻译。

    你好、Brett

    感谢您的大力支持。

    1.您能帮您查看所有原理图吗?

    2.对于虚拟负载环路、需要将二极管(D5)与电阻器串联。

    非常感谢

    丹尼

  • 请注意,本文内容源自机器翻译,可能存在语法或其它翻译错误,仅供参考。如需获取准确内容,请参阅链接中的英语原文或自行翻译。

    尊敬的 Denny's:  

    我建议将电阻器虚拟负载更改为0.5W (285欧姆、额定功率为1W)、以免消耗过多功率、我还建议将该电阻器移至 输出电感器的右侧。  

    需要注意的是、大多数客户的实际应用负载能够提供所需的10mA MPS 电流、而无需虚拟负载。 我不确定最终是否需要虚拟负载、但如果客户能够通过其实际负载满足 MPS 要求、则始终可以对虚拟负载进行 DNP。

    此致、

    Brett Colteaux

  • 请注意,本文内容源自机器翻译,可能存在语法或其它翻译错误,仅供参考。如需获取准确内容,请参阅链接中的英语原文或自行翻译。

    你好、Brett

    谢谢您的推荐。

    因为设备 的机箱 是塑料的、而不 是金属的。

    1.客户想知道 Bob-Smith 端接连接的接地端?(初级侧接地端或 次级侧接地端)

    请参阅 TPS23755EVM-894原理图的用户指南。

    非常感谢

    丹尼

  • 请注意,本文内容源自机器翻译,可能存在语法或其它翻译错误,仅供参考。如需获取准确内容,请参阅链接中的英语原文或自行翻译。

    尊敬的 Denny's:  

    Bob Smith 端接绝不应连接到初级侧接地端。  

    在没有真正接地的应用中、Bob Smith 可连接到次级侧接地。  

    如果此帖子回答了您的问题、请将此主题标记为已解决。 谢谢你。  

    此致、

    Brett Colteaux  

  • 请注意,本文内容源自机器翻译,可能存在语法或其它翻译错误,仅供参考。如需获取准确内容,请参阅链接中的英语原文或自行翻译。

    你好、Brett

    谢谢您的推荐。

    关于布局、客户对10.1布局指南有疑问。

    在通过多层平面连接到 VDD 的电源变压器引脚附近具有至少4个过孔(VDD)

    以帮助电源变压器散热。

    VDD 是指引脚13还是引脚14 VPD?

    2.变压器的引脚2附近是否有4个过孔?

    非常感谢

    丹尼

  • 请注意,本文内容源自机器翻译,可能存在语法或其它翻译错误,仅供参考。如需获取准确内容,请参阅链接中的英语原文或自行翻译。

    尊敬的 Denny's:

    在您发布的原理图中、VPD 和 VDD 使用0欧姆电阻器进行连接、因此在电气上它们是同一个节点。  

    2.是的、这就是这些引脚连接到的内容。 考虑一下初级电源路径、这是初级电源的正极侧。

    此外、如果您能在新主题中发布新问题、我们将不胜感激。 这有助于我们跟踪问题和答案、并了解原理图问题是否得到解决、同时还会回答布局问题。 谢谢你。  

    如果此帖子回答了您的问题、请将此主题标记为已解决。 谢谢你。

     

    此致、  

     

    Michael P.

    应用工程师

    应用工程师  

  • 请注意,本文内容源自机器翻译,可能存在语法或其它翻译错误,仅供参考。如需获取准确内容,请参阅链接中的英语原文或自行翻译。

    您好、Brett 和  Michael  

    感谢您的推荐、客户 对更改电容器的封装尺寸有一些担忧。

    请帮您推荐。

    由于 PCB 板的尺寸会减小、 因此 C1980/C2770/C2771需要小型化。

    电容器的封装 将 从0805更改为0603、但电容和电压规格(100nF/100V 和1uF/25V)是相同的、两者都是 X7R。

     电容器的封装变化是否会带来其他风险?

    非常感谢

    丹尼

  • 请注意,本文内容源自机器翻译,可能存在语法或其它翻译错误,仅供参考。如需获取准确内容,请参阅链接中的英语原文或自行翻译。

    嘿、Denny's、  

    C2771可以在没有太多问题的情况下减小。  

    将 C2770降低到06003、但保持额定电压通常会增加成本、对吧? 无论采用哪种方法、检查操作是否可以接受、都需要确认启动。 VCC 是 IC 的输入电源、电容器 C2770为启动操作提供能量。 因此、客户需要检查整个输入电压范围和满负载范围、以确保电路板上有足够的有效电容。  

    对于 C1980、我关注的是影响电容器性能的有效电容额定值。 该电容器是 RCD 缓冲器的一部分、用于保护集成开关 MOSFET (漏极和 RSNS 之间)。 电压不能超过150V。 客户可以检查 VDS 前沿瞬态、以确保减小的电容器尺寸有效。 确保客户删除了示波器上的任何滤波、以便查看 FET 上的真正最高电压。  

    Denny's、您提出了多个很好的问题。 随着 TI 过渡到 E2E 上的 BU 支持、如果其他工程师可以搜索这些问题和答案、我会很乐意。 如果每组问题都是单独的帖子、那么它可以帮助未来的工程师和业务部门进行搜索。 我知道这些问题都适用于同一个项目、但请理解您的问题可能适用于许多项目。  

    对于此项目的未来问题、请创建新帖子。 感谢您了解 Denny's。

    如果此帖子回答了您的问题、请将此主题标记为已解决。 谢谢你。

     

    此致、  

     

    Michael P.

    应用工程师

    应用工程师   

  • 请注意,本文内容源自机器翻译,可能存在语法或其它翻译错误,仅供参考。如需获取准确内容,请参阅链接中的英语原文或自行翻译。

    您好、Brett 和  Michael  

    感谢您的大力支持。

    如果客户有其他问题、我将 创建一个新帖子。

    非常感谢

    丹尼