请注意,本文内容源自机器翻译,可能存在语法或其它翻译错误,仅供参考。如需获取准确内容,请参阅链接中的英语原文或自行翻译。
器件型号:TPS22917 主题中讨论的其他器件: TPS61021A
您好、先生、
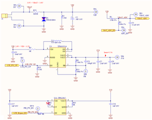
我负责物联网项目。 我计划在 节能模式下使用 TPS22917绕过电池电压。
这是原理图、如果系统保持 PSM 模式 、升压转换器(TPS61021A)将被切断、然后电池将直接通过 TPS22917提供电源。
我想确保电流泄漏是否发生在 TPS61021A Vout 的作用下?

This thread has been locked.
If you have a related question, please click the "Ask a related question" button in the top right corner. The newly created question will be automatically linked to this question.