尊敬的支持者:
我们使用 BQ24105为镍氢电池充电、下面列出了一些问题。
1.在汽车中为镍氢电池充电的电流是多少 mA? 您对车辆设备的价值是否有任何建议?
2.AS -> https://www.ti.com/lit/an/slua843/slua843.pdf?ts=1612436002861&ref_url=https%253A%252F%252Fwww.google.com%252F 数据表、 
对于停止充电过程,我们如何处理停止充电过程?
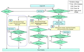
如该原理图所示 
您能帮助我们检查 RT1和 RT2是否正确? 我们使用充电原理图、但未在 stat1和 stat2上找到完全充电状态。 有什么问题? 请向我们推荐
谢谢你。