This thread has been locked.

If you have a related question, please click the "Ask a related question" button in the top right corner. The newly created question will be automatically linked to this question.

[参考译文] TPS3840:需要电压监控器来支持700mA。

Guru**** 2539500 points
Other Parts Discussed in Thread: TPS63070, TPS3840, TPS22919, TPS2121

请注意,本文内容源自机器翻译,可能存在语法或其它翻译错误,仅供参考。如需获取准确内容,请参阅链接中的英语原文或自行翻译。

https://e2e.ti.com/support/power-management-group/power-management/f/power-management-forum/900337/tps3840-need-voltage-supervisor-to-support-700ma

器件型号:TPS3840
主题中讨论的其他器件:TPS63070TPS22919TPS2121

尊敬的 TI:

当电池电压 VBAT 降至2.9V 以下时、我需要禁用 TPS63070。

该电路板还由 USB 供电(连接到 USB 且禁用 VBAT)、并将 VUSB 连接到 EN 至 TPS63070。 当没有 USB 时、电路板由 VBAT 供电。

问题是电路板需要700mA 电流、如果 TPS3840输入引脚连接到 VBAT、RESET 引脚连接到 TPS63070的 VIN 引脚和 EN 引脚、TPS3840是否可以处理700mA 的负载。

无需混淆、TPS3840能否处理从电池到负载的700mA 直通电流?

如果此器件不合适、您能否推荐其他器件。

Brgds

Manimaran

  • 请注意,本文内容源自机器翻译,可能存在语法或其它翻译错误,仅供参考。如需获取准确内容,请参阅链接中的英语原文或自行翻译。

    Manimaran、您好!

    TPS3840无法处理700mA 电流、因为它不会通过器件。

    我建议使用 TPS3840等监控器来监控电压是否为2.9uV、并使用 TPS22919等负载开关来传递电流。

    监控器可以控制 TPS22919上的 EN 开关。

  • 请注意,本文内容源自机器翻译,可能存在语法或其它翻译错误,仅供参考。如需获取准确内容,请参阅链接中的英语原文或自行翻译。

    您好、Marcoo、

    感谢您提供这些信息、负载开关可能是我的应用的解决方案。 但是、如果您的器件与负载开关类似、但具有两个输入和一个输出、则每个输入都具有使能引脚或一个使能引脚控制两个输入都非常好。

    例如、当 VBAT 和 VUSB 为高电平时、器件需要使用单个使能端(如果 VBAT 为高电平)作为输出、当使能端为低电平时、VUSB 为输出端。 同样、负载将为700mA。  

    Brgds

  • 请注意,本文内容源自机器翻译,可能存在语法或其它翻译错误,仅供参考。如需获取准确内容,请参阅链接中的英语原文或自行翻译。

    那么您的器件将类似于 TPS2121。 我将与您的团队联系、以获得进一步的支持。

  • 请注意,本文内容源自机器翻译,可能存在语法或其它翻译错误,仅供参考。如需获取准确内容,请参阅链接中的英语原文或自行翻译。

    您好、Marcoo、

    TPS2121为我工作、我已完成原理图、您能否将此原理图转发给 TPS2121团队进行审查?

    设计参数如下所示、

    VUSB = 5V

    VBAT =最小3V 和最大10V

    VREF = 1.06V

    VPR1 = 2.5V

    VCP2 = 1.66。

    VOV1 = 6V

    VOV2 = 11V

    还注意到、VIN 的更低最小电压为2.8V、这是否可以更改为3V。

    Brgds

    Manimaran

  • 请注意,本文内容源自机器翻译,可能存在语法或其它翻译错误,仅供参考。如需获取准确内容,请参阅链接中的英语原文或自行翻译。

    Manimaran、您好!

    TPS212x 系列器件的工作电压范围为2.8V 和22V、因此器件的工作电压范围为3V、因为它在工作电压范围内。 我有几个问题需要了解您的应用、以查看 TPS2121的上述配置是否适用于您的系统。

    1、当 VBUS 和 VBAT 都存在时、您希望输出哪一个?

    2.您希望如何启用电源之间的切换? (即、其中一个电源是否断开连接、您是否使用来自电路另一部分的使能信号 MCU GPIO)

    3.是否需要在特定时间内进行切换,或者输出端的电压下降是否是负载的问题? (即负载是否具有 UVLO、如果电压下降得太低、该 UVLO 将使系统复位?)

    此致、

    Andy Robles

  • 请注意,本文内容源自机器翻译,可能存在语法或其它翻译错误,仅供参考。如需获取准确内容,请参阅链接中的英语原文或自行翻译。

    尊敬的 Andy:

    感谢您的回答。 如有疑问、请查看我的回答、

    1、当 VBUS 和 VBAT 都存在时、您希望输出哪一个?

    当两个电源都存在时、输出将为 VUSB (PIN7)。 我按照数据表将 VPR1设置为高于 VCP2。  

    2.您希望如何启用电源之间的切换? (即、其中一个电源将断开连接、您是否使用来自电路另一部分 MCU GPIO 的使能信号)。

    a:该电路板由 USB 和电池供电。

    B.连接 USB 时的设计即使连接了电池、电池也不会供电。

    C.电池连接到 USB 后、它将进入充电状态。

    D. TPS2121主要用作为电路板供电的开关、如果 VUSB 和 VBAT 同时存在、则将使用 VUSB。

    例如、当 VUSB 不存在且 VBAT 将作为电源时。

    f.不打算在此处使用 MCU 控制。

    3.是否需要在特定时间内进行切换,或者输出端的电压下降是否是负载的问题? (即负载是否具有 UVLO、如果电压下降得太低、该 UVLO 将使系统复位?)

    答:我没有具体的数字,但这是 WiFi 应用程序的数字,所以需要大于10毫秒,需要在我身边确认。

    b.在两个电源都存在的位置、将从 VUSB 切换到 VBAT、反之亦然。 因此、任何时候都将存在一个电源、除非电池电量耗尽、这将是常见情况、并连接回 VUSB。

    c.当两个电源都存在时、例如当 VUSB 连接到 VBAT 时移除 VUSB、进行切换时、电压是否会下降?

    如何知道 tfsw = 5us 时在快速切换时的压降?

    此致、

  • 请注意,本文内容源自机器翻译,可能存在语法或其它翻译错误,仅供参考。如需获取准确内容,请参阅链接中的英语原文或自行翻译。

    Manimaran、您好!

    在快速切换的情况下、输出端的电压不应降至最低的电压骤降。 通过在 TPS2121的输出上添加一个电容器可以进一步降低这种电压下降、但我认为这不是必需的。

    根据当前电路的配置方式、TPS2121将按照您的要求工作。 由于 PR1始终大于 CP2、VBUS 将始终为输出(如果存在)。 一旦 VBUS 断开连接、TPS2121将快速切换到 VBAT、前提是 VBAT 的电压足够高、CP2将超过 VREF。 在采用电流配置的情况下、如果 VBAT 上的电压大于6.36V、TPS2121将进行快速切换。 如果 VBAT 上的电压低于6.36V、则 CP2上的电压将低于 VREF。 TPS2121仍将切换到 VBAT、但将是正常切换(典型值为100us)。  

    PR1和 CP2的电压范围为0V-5.5V。 为了始终实现快速切换、我建议调整 PR1和 CP2上的分压器配置。 必须将 CP2更改为 VBAT (3V)上的最小电压将高于 VREF 的电压施加到 CP2。 即使 VBAT 充满电(10V)、也必须将 PR1上的分压器调整为始终大于 CP2。 这是可能的、因为 PR1的工作电压范围高达5.5V。  

    我建议使用 R23 = 5.6k Ω、R14 = 30k Ω。

    此致、

    Andy Robles

  • 请注意,本文内容源自机器翻译,可能存在语法或其它翻译错误,仅供参考。如需获取准确内容,请参阅链接中的英语原文或自行翻译。

    尊敬的 Andy:

    感谢您的建议和解释、我将实施您对 R23和 R14的建议、以便在电池电压较低时 VCP2将高于 VREF。 此部分现已清除。

    我想了解的另一件事是反向电压保护第10.6节、即在使用电池时需要这样做。如果是、二极管具有器件接地、我假设电路板的接地和系统接地是外部电源的接地、这是正确的。

    在不使用反向电压保护的情况下、芯片能够处理从电池正极到电路板接地的电池线交换、反之亦然?

    Brgds  

  • 请注意,本文内容源自机器翻译,可能存在语法或其它翻译错误,仅供参考。如需获取准确内容,请参阅链接中的英语原文或自行翻译。

    Manimaran、您好!

    如果存在错误连接电池的风险、则应在电路上配置反极性保护。

    器件接地是第10.6节中所示器件的引脚应连接到的引脚。 该器件接地层将通过二极管连接到系统接地(PCB 接地)、如图38所示。 这将导致器件接地和系统接地根据使用的二极管上的压降产生电压差。

    如果配置为反极性保护、则必须重新计算控制引脚的阈值、因为电源是相对于系统接地的、并且控制引脚连接到器件接地。

    例如、在您的电路中、当 VBAT = 3V 时、CP2需要大于1.06V。 要计算电阻值、公式为:

    (VBAT - VDIODE)*(R23)/(R23+R22)= 1.06V

    其中 VBAT = 3V 且 VDIODE =二极管压降。

    如果您有任何疑问、请告诉我!

    此致、

    Andy Robles

  • 请注意,本文内容源自机器翻译,可能存在语法或其它翻译错误,仅供参考。如需获取准确内容,请参阅链接中的英语原文或自行翻译。

    尊敬的 Andy:

    感谢您提供有关反极性的指南。 我重新计算了 Rs 的值、并附带了以下值。 此外、我还将齐纳二极管 D7连接到 TPS2121的 GND 引脚12以实现反极性。 现在、器件接地称为 GND_B、系统接地为 GND (电路板接地)。

    非常感谢您能查看此内容并发表评论。  

    Brgds

  • 请注意,本文内容源自机器翻译,可能存在语法或其它翻译错误,仅供参考。如需获取准确内容,请参阅链接中的英语原文或自行翻译。

    Manimaran、您好!

    一切看起来都是正确接地的。 只要 D7上的齐纳电压高于电池电压、我就不会看到设计有任何问题。

    如果您有任何疑问、请告诉我!

    此致、

    Andy Robles

  • 请注意,本文内容源自机器翻译,可能存在语法或其它翻译错误,仅供参考。如需获取准确内容,请参阅链接中的英语原文或自行翻译。

    尊敬的 Andy:

    非常感谢您的帮助和指导。 二极管反向电压为30V、因此应足以支持10V 最大电池电压电平。

    您能否在接地完成后查看 PCB。

    Brgds  

  • 请注意,本文内容源自机器翻译,可能存在语法或其它翻译错误,仅供参考。如需获取准确内容,请参阅链接中的英语原文或自行翻译。

    Manimaran、您好!

    当然可以。 PCB 准备就绪后、您可以随意分享您希望我查看的任何图像。

    此致、

    Andy Robles

  • 请注意,本文内容源自机器翻译,可能存在语法或其它翻译错误,仅供参考。如需获取准确内容,请参阅链接中的英语原文或自行翻译。

    尊敬的 Andy:

    感谢您的帮助。

    我已经完成了 PCB、请查看下面的图片并进行评论、  

    原理图、顶层和内层。  

    谢谢。

  • 请注意,本文内容源自机器翻译,可能存在语法或其它翻译错误,仅供参考。如需获取准确内容,请参阅链接中的英语原文或自行翻译。

    Manimaran、您好!

    器件的控制线看起来不错、GND 和 GND_B 连接没有任何问题。

    我确实有一个问题是 D13 LED。 ST 引脚是一个开漏、而不是器件的输出。 为了使 D13 LED 在 IN1为输出时亮起、必须由系统中的某些电源上拉。 我们建议使用介于6千欧和20千欧之间的拉电阻器。 这是数据表第7.3节中的规格 Rst。

    此外、数据表中的第12.2节显示了在 VIN1、VIN2和 VOUT 引脚上放置过孔的位置图、以实现更好的功率耗散。 下面您可以找到数据表中的图像、其中还包括 ST 引脚上的拉电阻器示例。

    如果您有任何疑问、请告诉我。

    此致、

    Andy Robles

  • 请注意,本文内容源自机器翻译,可能存在语法或其它翻译错误,仅供参考。如需获取准确内容,请参阅链接中的英语原文或自行翻译。

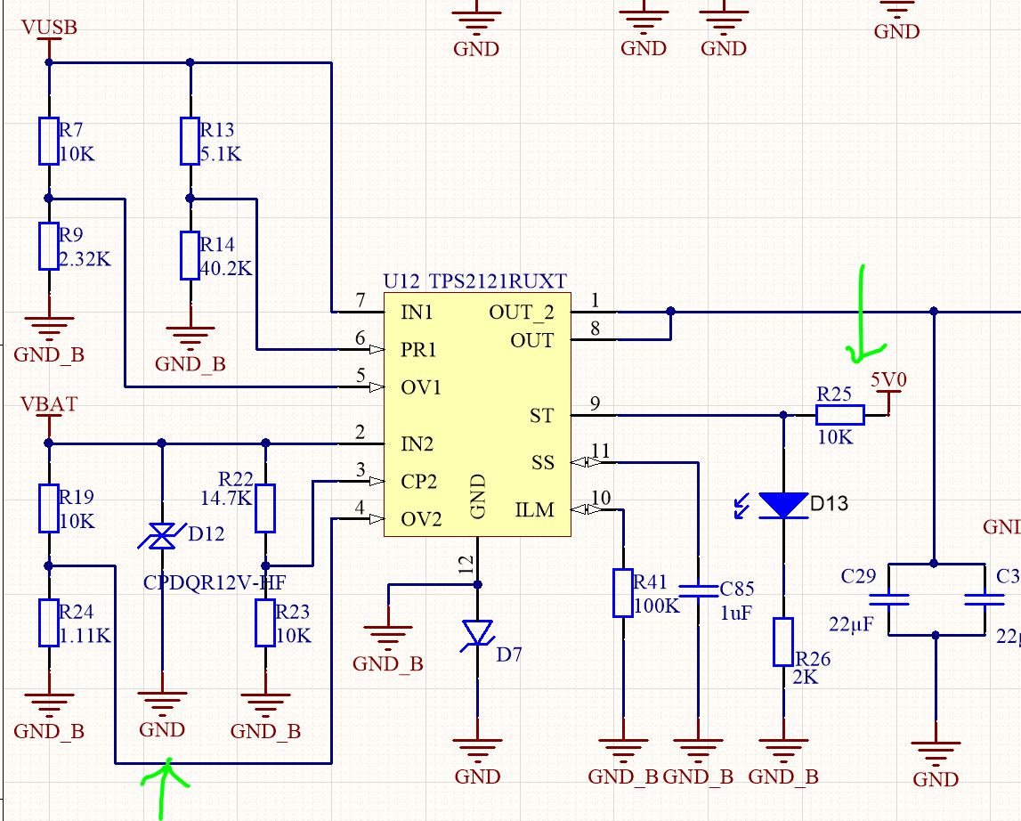
    尊敬的 Andy:

    感谢您的评论、我错过了 ST 引脚的上拉电阻、良好的捕捉、我将 D12的接地从 GND_B 更改为 GND。

    请参阅下面标有绿色的修订版原理图。

    Rgds

  • 请注意,本文内容源自机器翻译,可能存在语法或其它翻译错误,仅供参考。如需获取准确内容,请参阅链接中的英语原文或自行翻译。

    Manimaran、您好!

    ST 引脚现在看起来不错。

    对于 TVS 二极管、我最初写了一个响应、说将其更改为系统接地、但很快删除了注释、以便我可以了解更多内容。 在与一些同事讨论后、我们得出结论认为、最好将电视连接到设备接地。 通过连接到器件接地、TVS 将能够相对于其自身接地保护 TPS2121。

    此致、

    Andy Robles