请注意,本文内容源自机器翻译,可能存在语法或其它翻译错误,仅供参考。如需获取准确内容,请参阅链接中的英语原文或自行翻译。
器件型号:TL431 您好!
客户发现 VFD 电机驱动器从市场返回故障。 原因是在操作过程中关闭键盘时、反激式的其中一个输出轨(-11V)会下降。 键盘由反激式的5V 邮件输出轨供电、并具有 TL431IPK 调节控制。
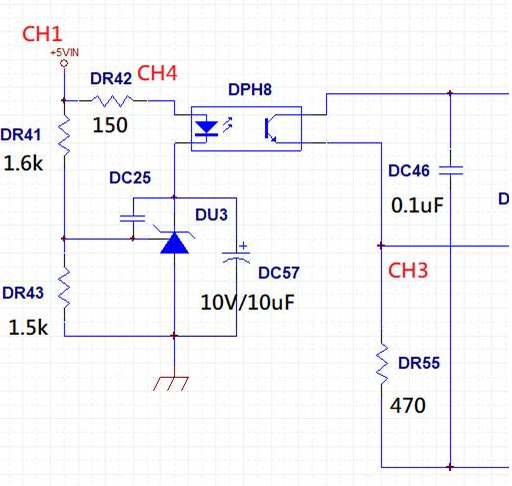
请参阅下面的波形。 您可以看到主5V 在调节控制环路下正常、但负电源轨电压(红色波形)下拉。 但是、我们将 TL431IPK 更改为竞争产品 HA17431UA-TL-E、问题就解决了。 两个器件都兼容、不兼容? TL431的参数对于该问题至关重要吗?
CH1:+5V (主反馈环路) CH2:负电压 CH3:DR55的反馈电压 CH4:DR42上的电压
反激式:40W、10个绕组用于输出轨。
键盘负载:200mA/5V 主电源
部分原理图

