Other Parts Discussed in Thread: TPS54302
请注意,本文内容源自机器翻译,可能存在语法或其它翻译错误,仅供参考。如需获取准确内容,请参阅链接中的英语原文或自行翻译。
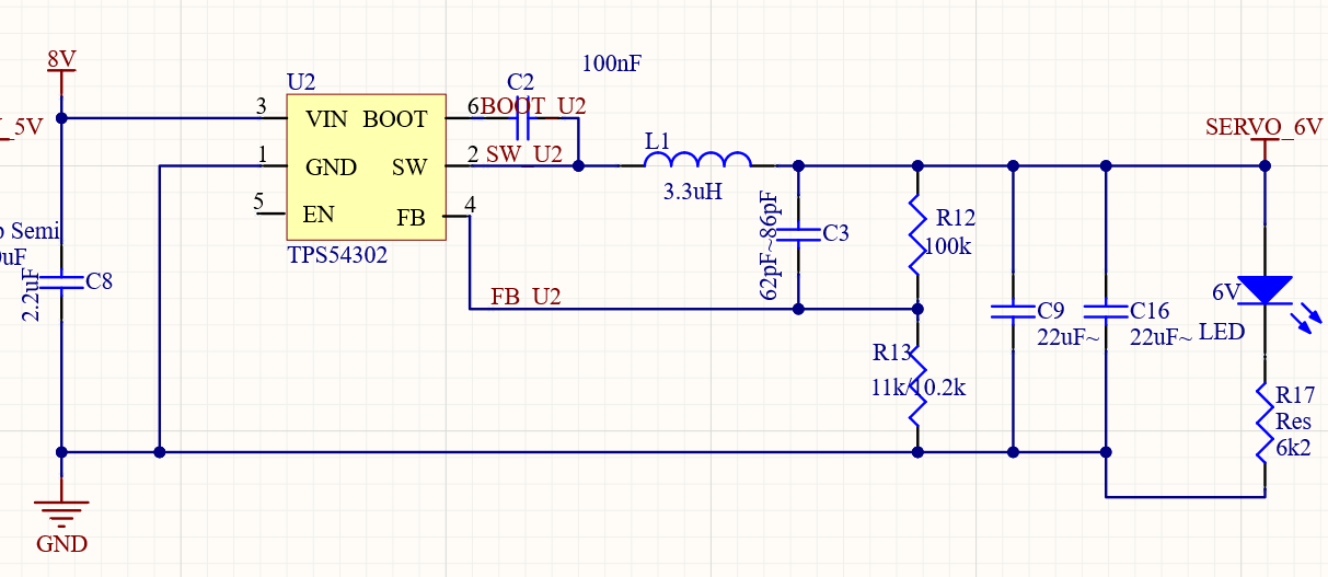
器件型号:TPS54302 您好!
正如标题所说、我使用 tps54302为伺服供电。 然而、当伺服移动时、电压将下降和升高 、并且伺服启动运行异常(如前后一致摆动)。
我想 IC 速度是否不够快、无法响应负载或其他变化。
我想知道下次应该从数据表中看到什么(瞬态响应或任何其他内容?) 在为任何目的(例如为 MCU、开发板或电机等供电)选择稳压器时,会出现什么情况?
此致、
插孔


