This thread has been locked.

If you have a related question, please click the "Ask a related question" button in the top right corner. The newly created question will be automatically linked to this question.

[参考译文] BQ24133:阻尼滤波器设计和软启动设计

Guru**** 2587345 points
Other Parts Discussed in Thread: BQ24133, BQ25713

请注意,本文内容源自机器翻译,可能存在语法或其它翻译错误,仅供参考。如需获取准确内容,请参阅链接中的英语原文或自行翻译。

https://e2e.ti.com/support/power-management-group/power-management/f/power-management-forum/890955/bq24133-damping-filter-design-and-soft-start-design

器件型号:BQ24133
主题中讨论的其他器件: BQ25713

尊敬的团队:

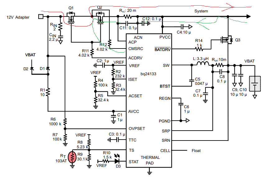
我将介绍 BQ24133的参考设计(https://www.ti.com/lit/ug/sluu476/sluu476.pdf)。 请问输入阻尼滤波器的值是如何计算的(R4、R5、C3)。

MOSFET Q2和 Q3是软启动电路的一部分(如果我错了、请纠正我的错误)。 与之关联的电阻器和电容器的值的计算方式。

此致

哈里

  • 请注意,本文内容源自机器翻译,可能存在语法或其它翻译错误,仅供参考。如需获取准确内容,请参阅链接中的英语原文或自行翻译。

    尊敬的 Hari:

    数据表的第10.2.2.4节概述了输入滤波器的选择。 更具体地说、2.2 Ω 和2.2 uF 是根据经验通过测试各种电路板来抑制热插拔电压振铃而确定的。 4.7 Ω 至30 Ω+ 0.1uF 至1uF 是 AVCC 的滤波器。 如果输入功率有噪声、请使用更大的 RC。

    第10.2.2.5节概述了与 ACFET 和 RBFET 相关的电阻器和电容器的选择。 499k Ω 用于确保 FET 快速导通。 CDS 用于 ACFET 的软启动、以防止浪涌电流流入负载电容器。 CGS 用于 ACFET 和 RBFET 的软启动、以防止浪涌电流流入负载电容器。

    数据表的第9.3.10节详细说明了 ACFET 和 RBFET 的作用。 RBFET "提供电池反向放电保护并最大限度降低系统功耗。" ACFET "将电池与适配器分开、并在将适配器连接到系统时通过控制 FET 导通时间提供有限的 di/dt。"

    谢谢、

    Mike Emanuel

      如果此帖子回答了您的问题、请单击"此问题已解决"按钮。

  • 请注意,本文内容源自机器翻译,可能存在语法或其它翻译错误,仅供参考。如需获取准确内容,请参阅链接中的英语原文或自行翻译。

    尊敬的 Mike:

    非常感谢您的支持。

    我已附上一张图片、显示连接适配器时的电流(红色)和卸下适配器时的电流(即系统使用电池运行时)。

    请告诉我我的理解是否正确。 如果您能告诉我从电池供电时 IC 中的电流是如何流动的、那么情况良好

    此致

    哈里

  • 请注意,本文内容源自机器翻译,可能存在语法或其它翻译错误,仅供参考。如需获取准确内容,请参阅链接中的英语原文或自行翻译。

    尊敬的 Hari:

    红色线表示适配器的系统电源正确。 当系统由电池供电时、Q3将导通、电流将从电池流向系统。 数据表的第9.3.10节对此进行了说明。  

    谢谢、

    Mike Emanuel

      如果此帖子回答了您的问题、请单击"此问题已解决"按钮。

  • 请注意,本文内容源自机器翻译,可能存在语法或其它翻译错误,仅供参考。如需获取准确内容,请参阅链接中的英语原文或自行翻译。

    尊敬的 Mike:

    感谢您的支持。

    使用电池时、我尝试更深入地了解系统。我将记下我了解的内容。 如果我错了、请纠正我的问题。

    1) Q1和 Q2将关闭

    2)电流将通过 Q3流过负载

    3) Vbat 将连接到 AVCC

    我还有一个问题、

    假设适配器已连接、一旦电池也充电至12V、它的输出电压为12V、D1和 D2将同时导通?

    此致

    哈里

  • 请注意,本文内容源自机器翻译,可能存在语法或其它翻译错误,仅供参考。如需获取准确内容,请参阅链接中的英语原文或自行翻译。

    尊敬的 Hari:

    您的回答是1到3。 由于为电池充电所需的余量、12V 适配器不会产生12V 电池。 因此、只应打开其中一个二极管。

    谢谢、

    Mike Emanuel

      如果此帖子回答了您的问题、请单击"此问题已解决"按钮。

  • 请注意,本文内容源自机器翻译,可能存在语法或其它翻译错误,仅供参考。如需获取准确内容,请参阅链接中的英语原文或自行翻译。

    尊敬的 Mike:

    谢谢您...

    我是否可以知道当系统使用电池工作时 IC 所做的工作和功能。

    此致

    哈里

  • 请注意,本文内容源自机器翻译,可能存在语法或其它翻译错误,仅供参考。如需获取准确内容,请参阅链接中的英语原文或自行翻译。

    尊敬的 Hari:

    充电器将运行 BATDRV、以将电池连接到系统。 这将是唯一可运行的主要功能。

    谢谢、

    Mike Emanuel

      如果此帖子回答了您的问题、请单击"此问题已解决"按钮。

  • 请注意,本文内容源自机器翻译,可能存在语法或其它翻译错误,仅供参考。如需获取准确内容,请参阅链接中的英语原文或自行翻译。

    尊敬的 Mike:

    非常感谢

    我想知道为什么这个 IC 被称为独立电池充电器。 我进行了谷歌搜索以了解、但没有得到任何正确的答案。

    独立电池充电器 IC 是什么意思?

    是否存在任何其他类型的独立电池充电 IC。

    此致

    哈里

  • 请注意,本文内容源自机器翻译,可能存在语法或其它翻译错误,仅供参考。如需获取准确内容,请参阅链接中的英语原文或自行翻译。

    尊敬的 Hari:

    独立电池充电器是一种充电器、不需要与(例如 I2C、SMBus 等)进行通信即可正常工作。 连接到充电器的系统的电阻器、电容器和其他元件足以使充电器在不改变外部用户控制设置的情况下工作。 I2C 和 SMBus 功能使系统制造商能够更严格地控制充电曲线和其他设置。

    产品系列中有许多充电器不是独立的。 例如、bq25713及其系列支持1s 至4s 充电、具有 I2C 和 SMBus 控制。

    谢谢、

      如果此帖子回答了您的问题、请单击"此问题已解决"按钮。

  • 请注意,本文内容源自机器翻译,可能存在语法或其它翻译错误,仅供参考。如需获取准确内容,请参阅链接中的英语原文或自行翻译。

    尊敬的 Mike:

    非常感谢您的支持。

    现在、我对电池充电器有了一些了解。

    此致

    哈里