This thread has been locked.

If you have a related question, please click the "Ask a related question" button in the top right corner. The newly created question will be automatically linked to this question.

[参考译文] LM25145:LM25145输出电压下降问题的问题

Guru**** 2534260 points
Other Parts Discussed in Thread: LM25145

请注意,本文内容源自机器翻译,可能存在语法或其它翻译错误,仅供参考。如需获取准确内容,请参阅链接中的英语原文或自行翻译。

https://e2e.ti.com/support/power-management-group/power-management/f/power-management-forum/891863/lm25145-question-for-lm25145-output-voltage-dropping-issue

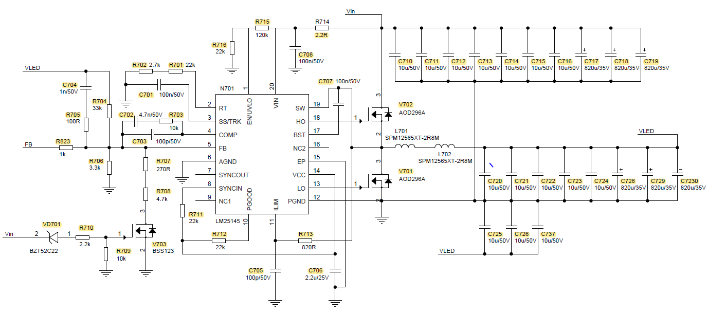
器件型号:LM25145

各位专家:

我们的客户正在使用 LM25145设计电源、并在测试过程中遇到一些问题。 在波形测试中、我们可以发现在重负载时会出现一些电压下降。 随附问题摘要及其原理图。 您能帮我们检查一下这个问题并给我们一些关于这个问题的想法吗? 非常感谢!

e2e.ti.com/.../1st-trial-evaluation-20200325.xlsx

  • 请注意,本文内容源自机器翻译,可能存在语法或其它翻译错误,仅供参考。如需获取准确内容,请参阅链接中的英语原文或自行翻译。

    各位专家:

    为该问题添加更多实验:

    我们建议客户根据我们的设计工具优化环路补偿、看起来它在瞬态期间电感器电流振动方面有一些改进、但输出电压降仍然没有改善。

    我们还在不同的输入电压和输出电压下进行了测试、当输入电压较低时、情况会更糟。 您能帮助检查一下这里可能的原因吗?

    谢谢。  

  • 请注意,本文内容源自机器翻译,可能存在语法或其它翻译错误,仅供参考。如需获取准确内容,请参阅链接中的英语原文或自行翻译。

    您好、Jack

    您能否按照 Excel 环路计算并调整补偿以查看瞬态性能?

    谢谢