This thread has been locked.

If you have a related question, please click the "Ask a related question" button in the top right corner. The newly created question will be automatically linked to this question.

[参考译文] TPS61022:TPS61022

Guru**** 2562630 points
Other Parts Discussed in Thread: TPS61022, LMR33610

请注意,本文内容源自机器翻译,可能存在语法或其它翻译错误,仅供参考。如需获取准确内容,请参阅链接中的英语原文或自行翻译。

https://e2e.ti.com/support/power-management-group/power-management/f/power-management-forum/885798/tps61022-tps61022

器件型号:TPS61022
主题中讨论的其他器件: LMR33610

我打算使用 TPS61022将超级电容器的电压升压至输出端的5.05V。

为了"桥接"超级电容器的充电时间、我将使用 LMR33610  在超级电容器的充电时间内提供5.05V 输出。

问题:

 60年代充电期间、TPS61022上的电压"反向驱动" 将如何影响 IC?

 当输入电压(超级电容器)为0V 时、从输出引脚返回到 TPS61022的电流电平是多少?

  • 请注意,本文内容源自机器翻译,可能存在语法或其它翻译错误,仅供参考。如需获取准确内容,请参阅链接中的英语原文或自行翻译。

    您好!

    感谢您关注 TI 升压转换器产品。

    在60s 超级电容器充电时间内、如果 TPS61022配置为模式逻辑低电平并配置 TPS61022编程的输出电压略低于 LMR33610的输出电压、例如 LMR33610 Vout = 5.2V 且 TPS61022 Vout = 5.0V。 TPS61022处于 PFM 模式状态。 在此模式下、TPS61022的高侧和低侧开关均关断。 TPS61022的输出引脚与输入电压(超级电容器)之间不存在电流。

    TPS61022电路所需的输出电流是多少?超级电容器的工作电压范围是多少?

  • 请注意,本文内容源自机器翻译,可能存在语法或其它翻译错误,仅供参考。如需获取准确内容,请参阅链接中的英语原文或自行翻译。

    您好、Zack、

    首先、感谢您的快速且乐于助人的回复。

    TPS61022 Vout= 5.1V Iout= 0.6A - 0.8A、最大值1.0A

    VIN (来自超级电容器):启动4.6V、停止1.0V

    此致、

    Jørgen μ A

  • 请注意,本文内容源自机器翻译,可能存在语法或其它翻译错误,仅供参考。如需获取准确内容,请参阅链接中的英语原文或自行翻译。

    您好、Jorgen、

    好的。 感谢您提供背景信息。

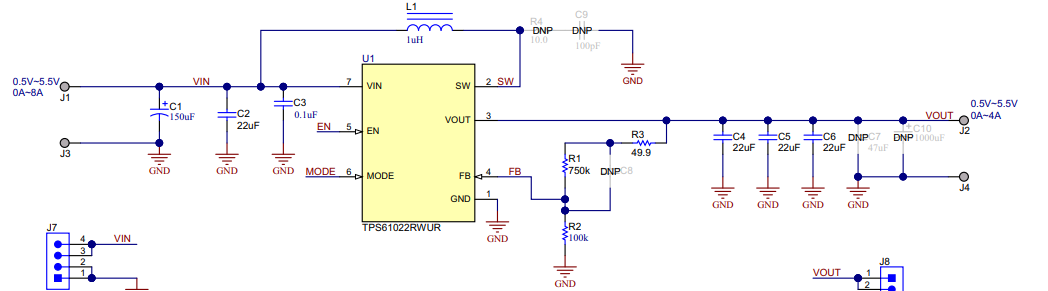
    下面是 TPS61022 EVM 的原理图。 为了确保电路在1.0V-1.5V 的低输入电压范围内仍然保持稳定、需要在输出端放置一个100uF 的反激电解电容器、并与 C4~C6并联。 同时、将前馈电容器与 R1并联。 电容为100pF (建议将100kohm 电阻器与100pF 串联、以避免噪声耦合到反馈环路中)。 将 LMR33610的输出电压设置为比 TPS61022 Vout 高1%、以便 TPS61022始终在 PFM 下工作。

    请遵循数据表中的 TPS61022布局指南。