This thread has been locked.

If you have a related question, please click the "Ask a related question" button in the top right corner. The newly created question will be automatically linked to this question.

[参考译文] TPS65135:具有负载输出电流的负输出(VO (NEG))太小、器件无法工作

Guru**** 2516170 points
Other Parts Discussed in Thread: TPS65135, TPS65132

请注意,本文内容源自机器翻译,可能存在语法或其它翻译错误,仅供参考。如需获取准确内容,请参阅链接中的英语原文或自行翻译。

https://e2e.ti.com/support/power-management-group/power-management/f/power-management-forum/964178/tps65135-the-output-negative-vo-neg-with-load-output-current-is-too-small-and-the-device-does-not-work

器件型号:TPS65135
主题中讨论的其他器件: TPS65132

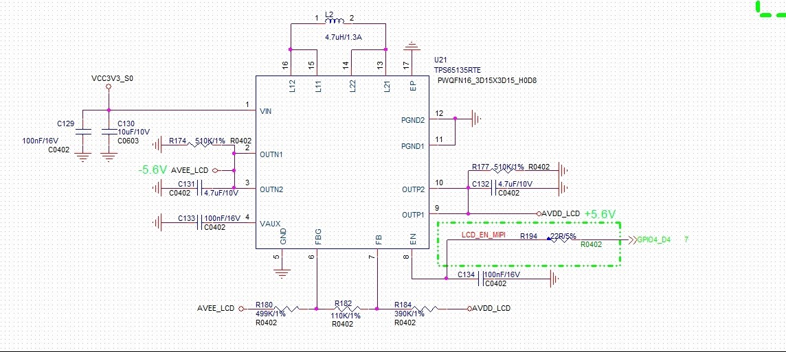
我在电源电路设计中使用了 TPS65135RTE。 根据数据表、具有负载电流的标称正输出(Vo (ops))和负输出(VO (NEG))可达到80mA、但我仅在显示屏的实际工作中使用了大约30mA、但具有显示屏负载的 TPS65135输出无法正常工作。

我使用万用表串联电路进行测试、发现负输出(Vo (NEG))负载能力仅约为22mA。  因此存在屏幕抖动问题。

我已经将我的设计电路连接到了附件上、并想知道这个问题的原因。

  • 请注意,本文内容源自机器翻译,可能存在语法或其它翻译错误,仅供参考。如需获取准确内容,请参阅链接中的英语原文或自行翻译。

    您好!

    我查看了您的原理图、我建议的唯一调整是使用2.2uH 电感器。 较高的电感器值会影响输出电流能力和瞬态响应、因此请按照数据表中典型应用原理图的建议使用2.2uH 的电感器。

    此致、

    辽卡特

  • 请注意,本文内容源自机器翻译,可能存在语法或其它翻译错误,仅供参考。如需获取准确内容,请参阅链接中的英语原文或自行翻译。

    您好、辽卡特、

    我尝试用2.2uH 替换 L2电感器、但问题仍然存在。  我还尝试移除 R174和 R177、但它还不起作用。

    我是否可以使用 TPS65132B0代替 电源电路设计中的 TPS65135?

    谢谢、

    此致

  • 请注意,本文内容源自机器翻译,可能存在语法或其它翻译错误,仅供参考。如需获取准确内容,请参阅链接中的英语原文或自行翻译。

    尊敬的 Lumina:

    您的设计原理图正确、因此我不确定您为什么不会获得超过30mA 的电流。

    如果您消耗的电流超过30mA、输出电压是否开始下降? 或者会发生什么情况?

    如果没有负载(即断开显示屏)、您是否在 AVDD_LCD 和 AVEE_LCD 节点处获得正确的电压?

    如果在无负载时确实获得了正确的电压、您能否在器件加电并在输出端具有正确的电压后连接负载。 我想了解为什么您无法获得适当的负载电流。

    要回答您的另一个问题、是的、您可以使用 TPS65132系列中的器件、但我建议您使用 TPS656132B5作为您的应用所需的器件。

    此致、

    辽卡特