请注意,本文内容源自机器翻译,可能存在语法或其它翻译错误,仅供参考。如需获取准确内容,请参阅链接中的英语原文或自行翻译。
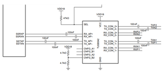
器件型号:TUSB542 在数据表的"详细设计流程"部分中、交流耦合电容器位于 TX_AP 和 RX_AP 路径上。 但是、EVM 仅位于 TX_AP 路径上、我是否知道首选的方法是哪种? TX_AP 交流耦合电容是否应放置在靠近转接驱动器或应用处理器的位置? 它似乎仅指向 TX 路径需要交流耦合。 请提供建议。 谢谢。
从数据表"详细设计流程"

This thread has been locked.
If you have a related question, please click the "Ask a related question" button in the top right corner. The newly created question will be automatically linked to this question.
您好!
在"详细设计流程"中、USB 主机和 TUSB542位于同一 PCB 上、因此 TX_AP 和 RX_AP 上都需要交流耦合电容器。
在 EVM 中、它被设计成连接到笔记本电脑或 PC、RX_AP 上的交流耦合电容器被组装在笔记本电脑或 PC 内部、所以 EVM 本身不需要电容器。
我建议 将交流耦合电容尽可能靠近 PCH/转接驱动器 RX。
谢谢
David