This thread has been locked.

If you have a related question, please click the "Ask a related question" button in the top right corner. The newly created question will be automatically linked to this question.

[参考译文] LM25117:LM25117瞬态仿真无法在 TI 的 PSPICE 中收敛

Guru**** 2504175 points
Other Parts Discussed in Thread: LM25117

请注意,本文内容源自机器翻译,可能存在语法或其它翻译错误,仅供参考。如需获取准确内容,请参阅链接中的英语原文或自行翻译。

https://e2e.ti.com/support/power-management-group/power-management/f/power-management-forum/1163325/lm25117-lm25117-transient-simulation-failed-to-converge-in-pspice-for-ti

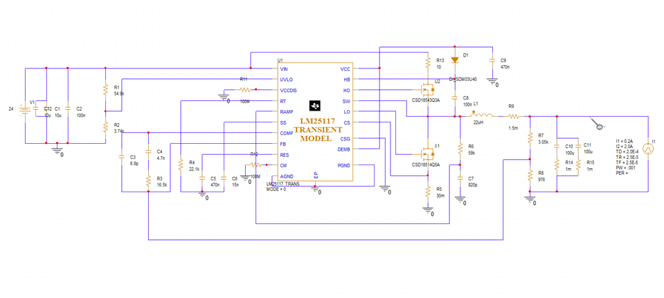
器件型号:LM25117

大家好、我正在尝试使用 LM25117在24V 至3.3V 降压转换器上设置瞬态仿真。 我使用了 WEBENCH 电源设计器工具、只是尝试在 PSPICE 上为 TI 设置相同的原理图。 我得到以下错误

下面是我的原理图:

我已经尝试设置一个负载电阻器、我得到了相同的"无法收敛"错误。

这是 WEBENCH 原理图  

  • 请注意,本文内容源自机器翻译,可能存在语法或其它翻译错误,仅供参考。如需获取准确内容,请参阅链接中的英语原文或自行翻译。

    你好 Juan  

    它看起来是由外部元件引起的、而不是由 LM25117模型引起的。 请在 U1:HO 和 U2:Gate、U1:LO 和 X1:Gate、U1:VCC 和 D1:阳极之间添加1 Ω 电阻器、然后再次运行仿真。 如果您再次看到收敛错误、请发送仿真文件供我审阅  

    -李家祥

  • 请注意,本文内容源自机器翻译,可能存在语法或其它翻译错误,仅供参考。如需获取准确内容,请参阅链接中的英语原文或自行翻译。

    谢谢、Eric! 非常有用!

  • 请注意,本文内容源自机器翻译,可能存在语法或其它翻译错误,仅供参考。如需获取准确内容,请参阅链接中的英语原文或自行翻译。

    感谢您选择 TI。 如有任何疑问、请随时与我们联系。
    - Eric Lee (应用工程)