This thread has been locked.

If you have a related question, please click the "Ask a related question" button in the top right corner. The newly created question will be automatically linked to this question.

[参考译文] LM2621:不可预测且有噪声的输出

Guru**** 2379650 points
Other Parts Discussed in Thread: LM2621
请注意,本文内容源自机器翻译,可能存在语法或其它翻译错误,仅供参考。如需获取准确内容,请参阅链接中的英语原文或自行翻译。

https://e2e.ti.com/support/power-management-group/power-management/f/power-management-forum/938849/lm2621-unpredictable-and-noisy-output

主题中讨论的其他器件:LM2621

您好!  

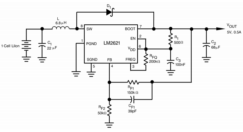
我已经设计了一个基于 LM2621升压转换器 IC 的升压转换 器、以提供0.5A、5V 输出。  我使用的电路与 TI 数据表应用手册中提供的电路相同、如下所示:

我必须用以下内容替换 L 和 D1的建议组件:

L:

Bournes 屏蔽电感器、6.8 μ H

容差:30%

最大直流电流:2A

最大直流电阻:42m Ω

封装:5028

磁芯材料:铁氧体

D1:

Toshiba 肖特基二极管

正向电压:0.32V

正向电流:2A

反向电压:40V

封装: US2H-2

C1:

电容:22uF

容差:20%

直流额定电压:6.3V

ESR:570m Ω

C2:

电容:68uF

容差:20%

直流额定电压:10V

ESR: 240m Ω

电容器 C3和 CF1是具有相同值的薄膜电容器、没有极性。 我使用的电阻器为0402封装、而不是应用手册中指定的0805封装。  

下面是我设计的电路。 作为升压转换器的负载、我设计了一个使用 AMC1117 IC 的3.3V 稳压器。 您还可以注意到、有标记为3R 和5R 的0欧姆电阻器。 标签 SWBO 是来自以 GND 为基准的3.7V 锂离子电池的输入电压。

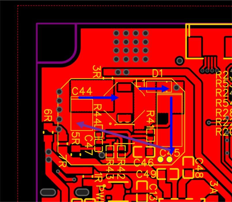
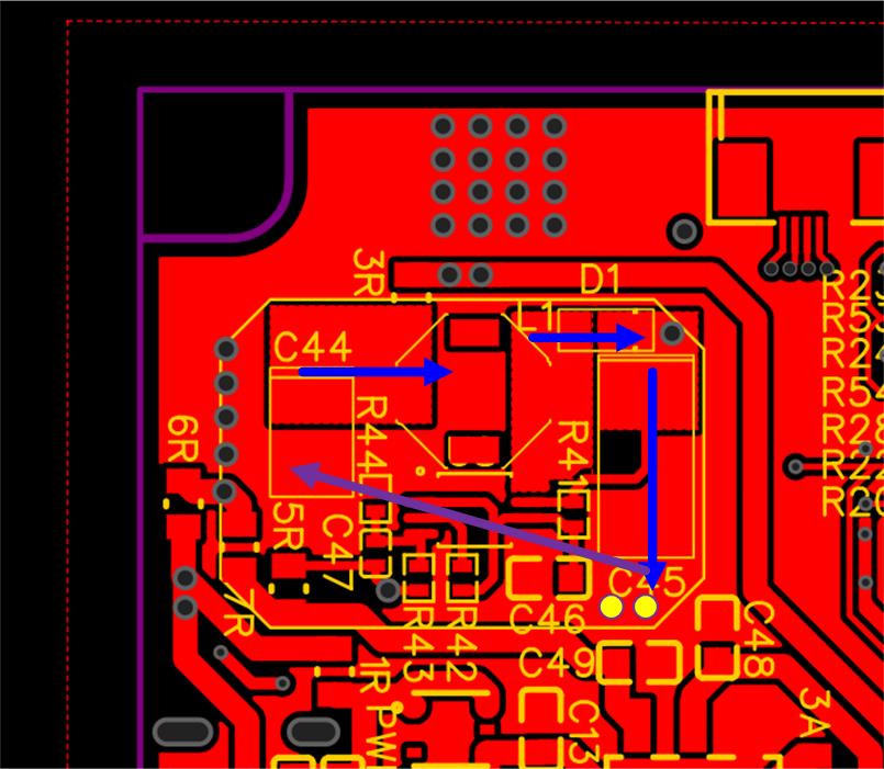
下面是相同的 PCB 布局。 蓝色框表示通过3R 的输入电源的焊盘、而蓝色框表示的是8引脚 LM2621 IC。  

在我首次为升压转换器系统供电(3R 和5R 开路)之前、我已经测试并确保为转换器提供输入电源的电池管理系统工作正常。 在闭合3R (接合电路)并使5R 保持开路(无负载)时、我观察到一个看似不正常的软高音调声音(我稍后读出它来自电感器线圈)。 在输出端(5Vout 网络)上快速读取的万用表电压略低于4.1V (充满电的电池-二极管正向电压)。 我确定电路可能无法正常工作、并决定通过断开3R 并引入可变电源作为输入来开始调试问题。

首先、我将输出电流限制为2A、并开始将输入电压从0V 增加。 我观察到、一旦超过最小启动电压(1.1V)、升压转换器就开始提供3.8V 的输出(因此它正在升压、但不会达到所需的电压)。 然后、我将电源调节为4.1V 启动输出、最大输出电流为2A。  

我使用了第二个探针来检查 EN、VDD 和 FB 引脚上的电压。 我观察到 FB 引脚的电压比它应该保持的电压(1.24V)高1.36。 我认为这可能是升压转换器未开关的原因(在4.1V 输入下使 FB 电压低于1.24V 以开始开关所需的电阻分压器网络略低)、因此 Rf2降低了约一半 (理想情况 下、根据 RF2 = RF1 /[(VOUT/ 1.24)−1]公式进行计算、预期8V 升压)。 上电时、我从电路读取接近9V 的输出、然后快速波动至4V。 有时、它会随机过载消耗的电流、LM2621会开始加热、超过0.7A 输入电流消耗。 我的一位同事建议也连接一个负载、因此我使用了3.3V 稳压器。 也不幸运。 我还探测了 EN 和 VDD 引脚、并观察到它们未保持恒定、并且随输出电压波动(因为它通过一个500欧姆电阻器连接到输出端)。 我最后一次尝试调试这个问题是断开500欧姆电阻器、并将 VDD 和 EN 引脚(连同 Rfreq 网络)直接连接到输入电压线路。 这也不起作用、并且显示了与之前相同的响应(只有 EN 和 VDD 持续保持在输入电压上)。

我不确定我的电路出了什么问题。 我甚至检查了 LM2621 EVM 电路、以检查电路和布局是否正常。

  • 请注意,本文内容源自机器翻译,可能存在语法或其它翻译错误,仅供参考。如需获取准确内容,请参阅链接中的英语原文或自行翻译。

    尊敬的 Kevin:

    我对布局进行了第一次检查。 第一个结果是顶层上的输入接地和输出接地未连接在一起。 通常、第二层上应该有一个完整的接地平面和很多过孔来连接输入和输出接地。 您可能会隐藏顶层的所有过孔。 因此、请首先检查接地环路。 否则、没有电源回路。

    FB 引脚电压高于计算值、这是一个非常奇怪的发现。 我建议您选择一个低 ESR、低 ESL 输出电容器 C2、因为通常情况下、输出电容器 ESR、ESL 将对正常开关产生很大影响。 您可以焊接一个与 C2并联的10uF MLCC 电容器。 在您的当前电路板上使用这种方法可能并不容易。

    如果可能、我们建议您选择 TI 最新的升压转换器 TPS61xx。 它们具有更低的 Rdson、更高的效率、更低的成本和更低的封装。

  • 请注意,本文内容源自机器翻译,可能存在语法或其它翻译错误,仅供参考。如需获取准确内容,请参阅链接中的英语原文或自行翻译。

    您好、Zack、

    很抱歉我的答复很晚。 输入和输出接地网已连接。 它们被图片裁剪所隐藏。 请查看以下布局:

    我选择的输出电容器 C2与 TI 在 LM2621应用电路的 BOM 上推荐的低 ESR 和 ESL 钽电容器相同。 但是、我将尝试按照建议将10uF 电容器与 C2并联、并将结果反馈给您。

    如果没有对我现在面临的问题的解释、我就无法将直流/直流转换器电路更改为 TPS61xx 电路。 我曾希望电路根据数据表中提供的示例电路工作。 我们的运行时间也很短、因此无法制造新的电路板。 我们还有一些新的 IC、敬请 LM2621专家提供进一步的建议和修复。  

  • 请注意,本文内容源自机器翻译,可能存在语法或其它翻译错误,仅供参考。如需获取准确内容,请参阅链接中的英语原文或自行翻译。

    尊敬的 Kevin:

    感谢您的更新。

    在下图中、在输入电容器 C44上放置了一些 GND 过孔、但在输出电容器 C45上没有 GND 过孔。 因此、电流返回环路非常长。 您可以在输入电容器 GND 和输出电容器 GND 之间焊接一根宽导线。 请重试。

  • 请注意,本文内容源自机器翻译,可能存在语法或其它翻译错误,仅供参考。如需获取准确内容,请参阅链接中的英语原文或自行翻译。

    我会尝试这种方法。 就在这里、有一个 GND 轨道连接输出电容器和从右上角绕回的输入电容器。

    您是否建议此路径可能不足以完成电流环路?

  • 请注意,本文内容源自机器翻译,可能存在语法或其它翻译错误,仅供参考。如需获取准确内容,请参阅链接中的英语原文或自行翻译。

    尊敬的 Kevin:

    该路径不够宽。 它会给连接增加很多电感、从而导致至少很多噪声、甚至转换器故障。

    请查看数据表中的 EVM 布局或布局。 高电流环路需要短而宽的连接。