This thread has been locked.

If you have a related question, please click the "Ask a related question" button in the top right corner. The newly created question will be automatically linked to this question.

[参考译文] TPS25927:输入电压为负时的电流方向

Guru**** 2511415 points
Other Parts Discussed in Thread: TPS25927

请注意,本文内容源自机器翻译,可能存在语法或其它翻译错误,仅供参考。如需获取准确内容,请参阅链接中的英语原文或自行翻译。

https://e2e.ti.com/support/power-management-group/power-management/f/power-management-forum/894918/tps25927-current-direction-when-the-input-voltage-is-negative

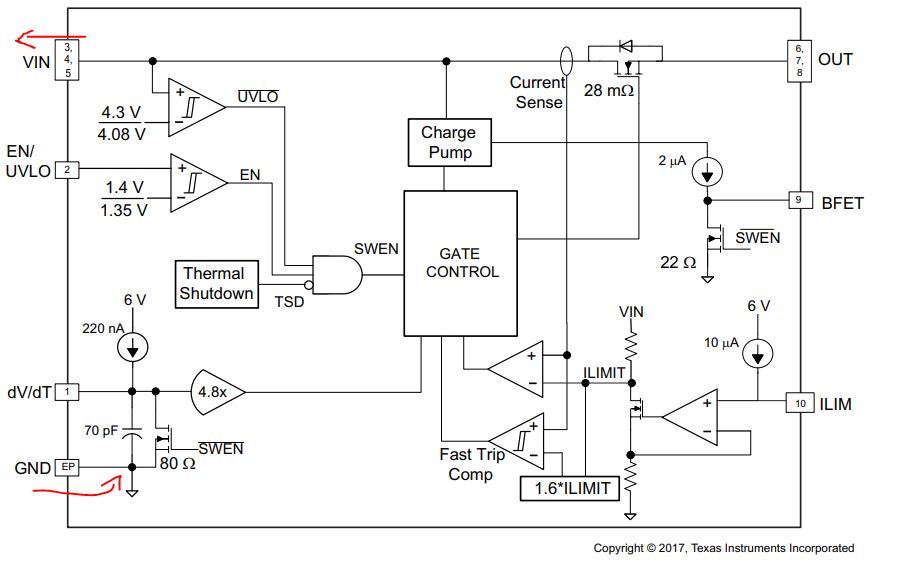
器件型号:TPS25927

大家好、

这是 FAE、Roy。 我想知道何时在 TPS25927 Vin 和 GND 上添加负电压。 输入电流的方向是什么?

我使用电源添加了负电压。 结果是电源将进入 CC 模式、我想知道内部 TPS25927x 的电流环路。  

当通过方框图解释 Vin 上的负电压时、您能帮助解释电流环路吗?   

此致、

罗伊

  • 请注意,本文内容源自机器翻译,可能存在语法或其它翻译错误,仅供参考。如需获取准确内容,请参阅链接中的英语原文或自行翻译。

    您好、Roy、

    建议仅在输入电压为4.5V 至18V 时运行器 件、如数据表中的建议运行条件所述。

    建议不要在输入端施加-ve 电压、否则器件可能会损坏。

    Vin 上的-ve 电压可能会对内部 FET 的体二极管正向偏置、并且会有不受控制的电流流动量、该电流仅受电源或负载的限制。

  • 请注意,本文内容源自机器翻译,可能存在语法或其它翻译错误,仅供参考。如需获取准确内容,请参阅链接中的英语原文或自行翻译。

    您好 Praveen、

    感谢您的回答。 我知道器件不建议使用-ve 条件、但我想知道-ve 发生时的电流环路。

    如果我们使用背靠背 MOFET 来阻断电流、但它仍然使用电源进入 CC 模式。 您是否知道哪个电流环路可能会导致  不受控制的电流流动量

    罗伊

  • 请注意,本文内容源自机器翻译,可能存在语法或其它翻译错误,仅供参考。如需获取准确内容,请参阅链接中的英语原文或自行翻译。

    您好、Roy、

    在 IC 上施加负电压时、IC 中可能有多条电流路径。 电流路径可能包括流入每个引脚的 ESD 结构和栅极电路的电流。

  • 请注意,本文内容源自机器翻译,可能存在语法或其它翻译错误,仅供参考。如需获取准确内容,请参阅链接中的英语原文或自行翻译。

    您好、Roy、

    希望您的问题得到解答。 如果您没有任何其他问题,我们可以关闭此主题吗?