This thread has been locked.

If you have a related question, please click the "Ask a related question" button in the top right corner. The newly created question will be automatically linked to this question.

[参考译文] BQ25619:bq25619测试

Guru**** 2513185 points
Other Parts Discussed in Thread: BQ25619

请注意,本文内容源自机器翻译,可能存在语法或其它翻译错误,仅供参考。如需获取准确内容,请参阅链接中的英语原文或自行翻译。

https://e2e.ti.com/support/power-management-group/power-management/f/power-management-forum/959670/bq25619-bq25619-test

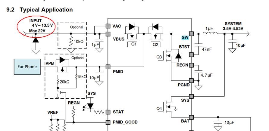
器件型号:BQ25619

您好、先生、

对于5V 至20V 的输入电压、有一个充电器测试计划。

BQ25619是否可以通过此测试? 还是应该在充电器输入端添加 OVP?

谢谢、Ian。

  • 请注意,本文内容源自机器翻译,可能存在语法或其它翻译错误,仅供参考。如需获取准确内容,请参阅链接中的英语原文或自行翻译。

    Ian、

    将在下周的工作时间内返回给您。

    谢谢、

    宁。

  • 请注意,本文内容源自机器翻译,可能存在语法或其它翻译错误,仅供参考。如需获取准确内容,请参阅链接中的英语原文或自行翻译。

    Ian、

    1:器件无法检测到 C 型输入

    2.该器件的建议输入电压仅为13.5V。

    谢谢、

    宁。